WARNING:
JavaScript is turned OFF. None of the links on this concept map will
work until it is reactivated.
If you need help turning JavaScript On, click here.
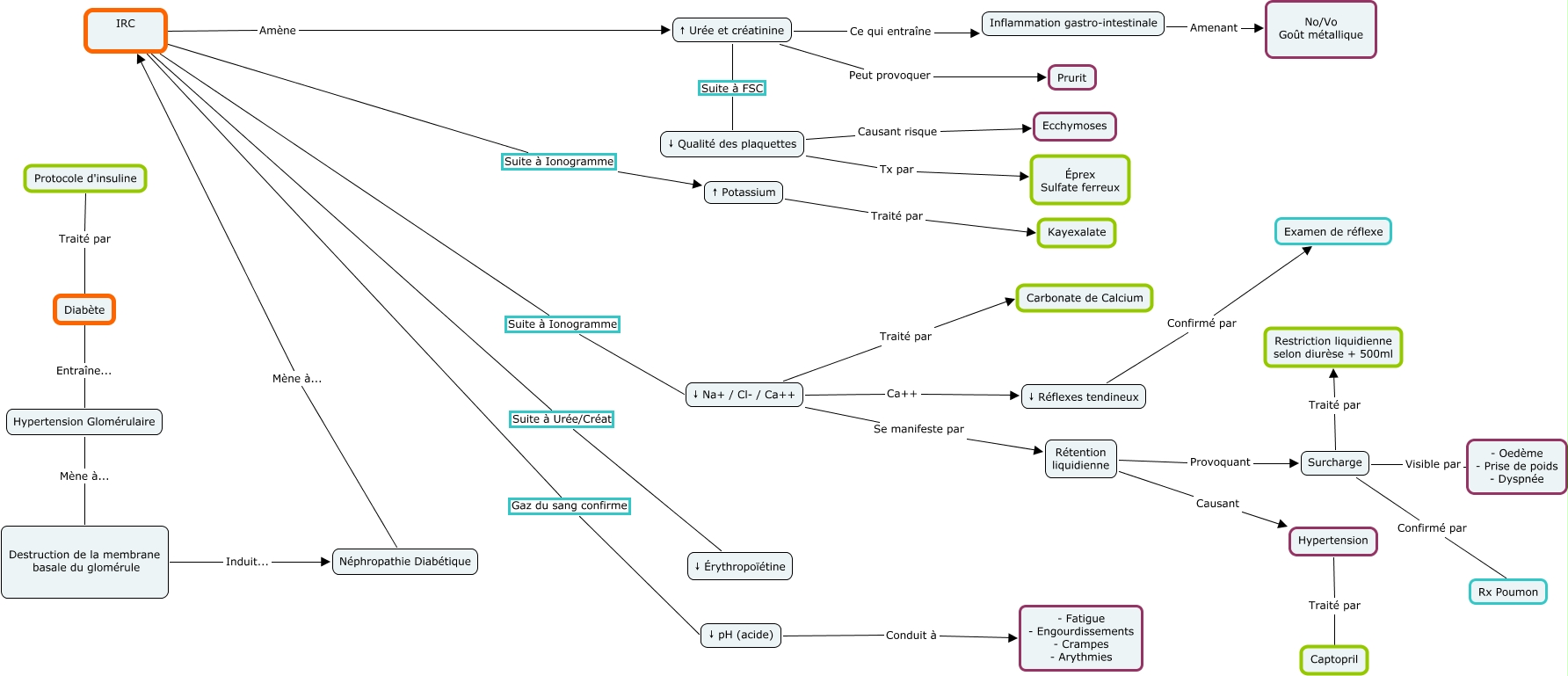
Cette carte de concepts créée avec IHMC CmapTools traite de: IRC, ↓ Réflexes tendineux Confirmé par Examen de réflexe, ↑ Potassium Traité par Kayexalate, ↓ Na+ / Cl- / Ca++ Se manifeste par Rétention liquidienne, IRC Amène ↑ Urée et créatinine, ↓ Na+ / Cl- / Ca++ Traité par Carbonate de Calcium, IRC Suite à Urée/Créat ↓ Érythropoïétine, ↑ Urée et créatinine Ce qui entraîne Inflammation gastro-intestinale, Rétention liquidienne Provoquant Surcharge, Diabète Entraîne... Hypertension Glomérulaire, Hypertension Traité par Captopril, Destruction de la membrane basale du glomérule Induit... Néphropathie Diabétique, Inflammation gastro-intestinale Amenant No/Vo Goût métallique, ↓ Na+ / Cl- / Ca++ Ca++ ↓ Réflexes tendineux, ↑ Urée et créatinine Suite à FSC ↓ Qualité des plaquettes, IRC Suite à Ionogramme ↑ Potassium, IRC Suite à Ionogramme ↓ Na+ / Cl- / Ca++, ↑ Urée et créatinine Peut provoquer Prurit, ↓ pH (acide) Conduit à - Fatigue - Engourdissements - Crampes - Arythmies, ↓ Qualité des plaquettes Tx par Éprex Sulfate ferreux, Surcharge Traité par Restriction liquidienne selon diurèse + 500ml