WARNING:
JavaScript is turned OFF. None of the links on this concept map will
work until it is reactivated.
If you need help turning JavaScript On, click here.
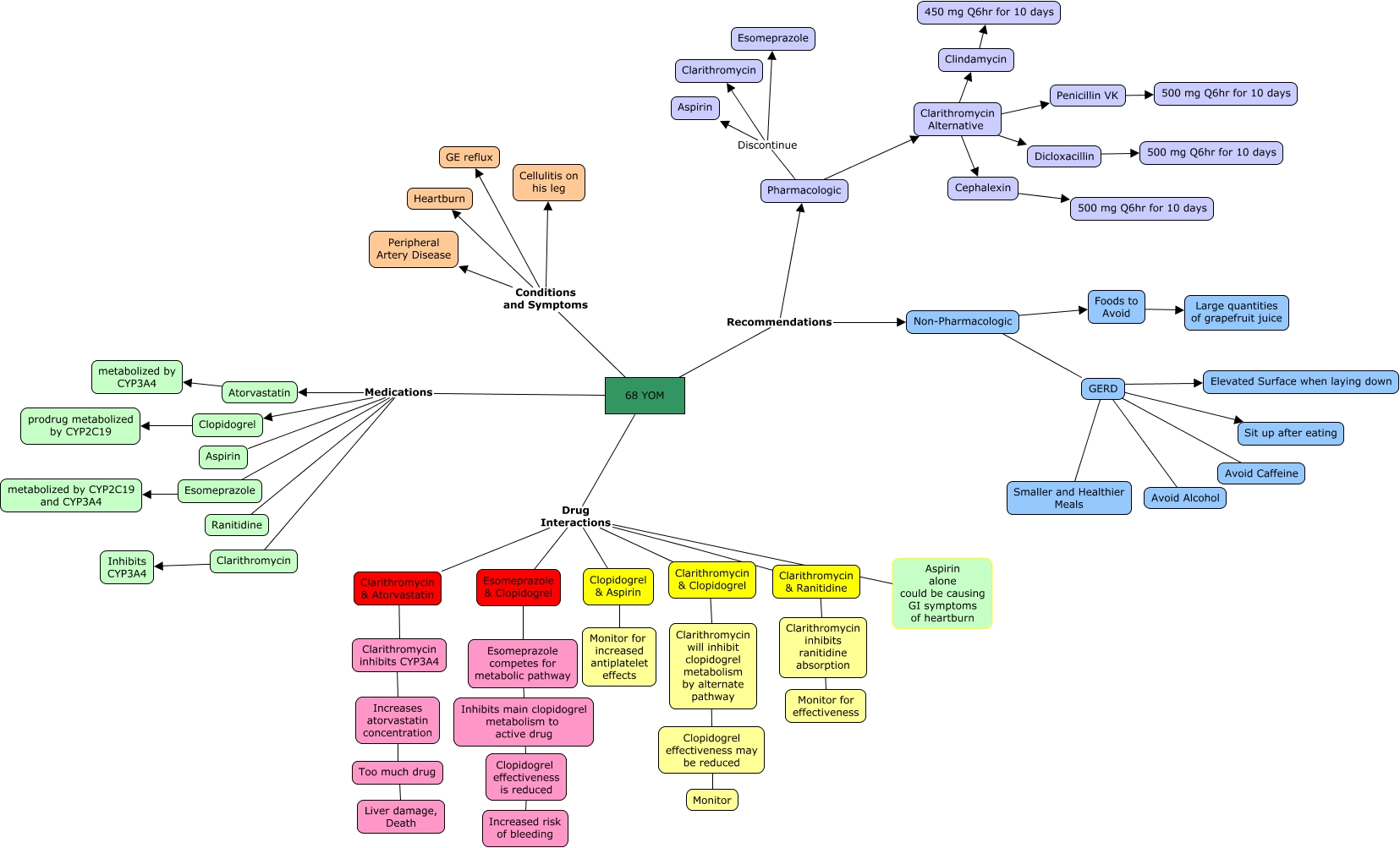
This Concept Map, created with IHMC CmapTools, has information related to: Metabolism, GERD ???? Avoid Alcohol, Inhibits main clopidogrel metabolism to active drug ???? Clopidogrel effectiveness is reduced, Pharmacologic ???? Clarithromycin Alternative, Clarithromycin Alternative ???? Dicloxacillin, Esomeprazole ???? metabolized by CYP2C19 and CYP3A4, 68 YOM Drug Interactions Clarithromycin & Clopidogrel, 68 YOM Medications Aspirin, GERD ???? Elevated Surface when laying down, Esomeprazole competes for metabolic pathway ???? Inhibits main clopidogrel metabolism to active drug, 68 YOM Conditions and Symptoms Peripheral Artery Disease, 68 YOM Drug Interactions Esomeprazole & Clopidogrel, 68 YOM Drug Interactions Clopidogrel & Aspirin, Clarithromycin will inhibit clopidogrel metabolism by alternate pathway ???? Clopidogrel effectiveness may be reduced, Clopidogrel ???? prodrug metabolized by CYP2C19, Clarithromycin & Clopidogrel ???? Clarithromycin will inhibit clopidogrel metabolism by alternate pathway, 68 YOM Recommendations Pharmacologic, 68 YOM Drug Interactions Clarithromycin & Atorvastatin, Atorvastatin ???? metabolized by CYP3A4, Clindamycin ???? 450 mg Q6hr for 10 days, 68 YOM Conditions and Symptoms Cellulitis on his leg