WARNING:
JavaScript is turned OFF. None of the links on this concept map will
work until it is reactivated.
If you need help turning JavaScript On, click here.
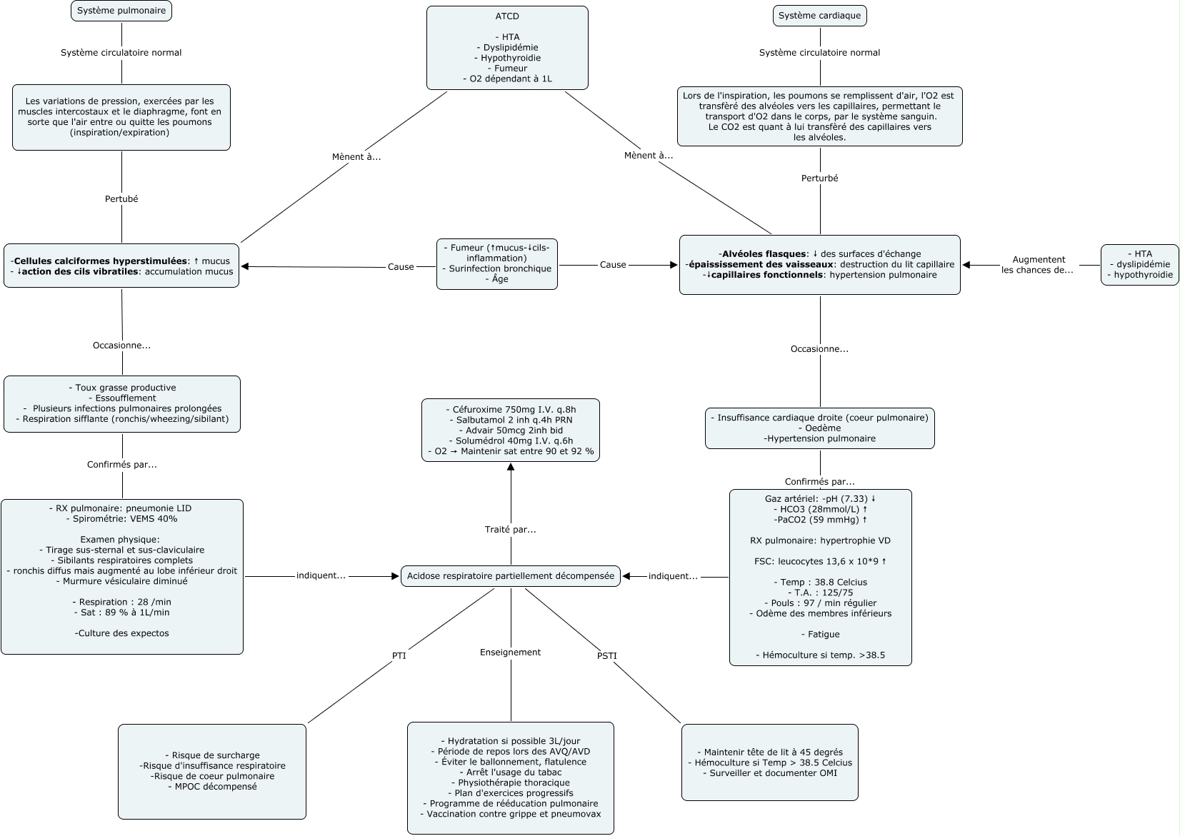
Cette carte de concepts créée avec IHMC CmapTools traite de: MPOC, - Toux grasse productive - Essoufflement - Plusieurs infections pulmonaires prolongées - Respiration sifflante (ronchis/wheezing/sibilant) Confirmés par... - RX pulmonaire: pneumonie LID - Spirométrie: VEMS 40% Examen physique: - Tirage sus-sternal et sus-claviculaire - Sibilants respiratoires complets - ronchis diffus mais augmenté au lobe inférieur droit - Murmure vésiculaire diminué - Respiration : 28 /min - Sat : 89 % à 1L/min -Culture des expectos, - HTA - dyslipidémie - hypothyroidie Augmentent les chances de... -Alvéoles flasques: ↓ des surfaces d'échange -épaississement des vaisseaux: destruction du lit capillaire -↓capillaires fonctionnels: hypertension pulmonaire, - Insuffisance cardiaque droite (coeur pulmonaire) - Oedème -Hypertension pulmonaire Confirmés par... Gaz artériel: -pH (7.33) ↓ - HCO3 (28mmol/L) ↑ -PaCO2 (59 mmHg) ↑ RX pulmonaire: hypertrophie VD FSC: leucocytes 13,6 x 10*9 ↑ - Temp : 38.8 Celcius - T.A. : 125/75 - Pouls : 97 / min régulier - Odème des membres inférieurs - Fatigue - Hémoculture si temp. ᡞ.5, Les variations de pression, exercées par les muscles intercostaux et le diaphragme, font en sorte que l'air entre ou quitte les poumons (inspiration/expiration) Pertubé -Cellules calciformes hyperstimulées: ↑ mucus - ↓action des cils vibratiles: accumulation mucus, Acidose respiratoire partiellement décompensée PTI - Risque de surcharge -Risque d'insuffisance respiratoire -Risque de coeur pulmonaire - MPOC décompensé, Acidose respiratoire partiellement décompensée PSTI - Maintenir tête de lit à 45 degrés - Hémoculture si Temp > 38.5 Celcius - Surveiller et documenter OMI, ATCD - HTA - Dyslipidémie - Hypothyroidie - Fumeur - O2 dépendant à 1L Mènent à... -Alvéoles flasques: ↓ des surfaces d'échange -épaississement des vaisseaux: destruction du lit capillaire -↓capillaires fonctionnels: hypertension pulmonaire, Système cardiaque Système circulatoire normal Lors de l'inspiration, les poumons se remplissent d'air, l'O2 est transfèré des alvéoles vers les capillaires, permettant le transport d'O2 dans le corps, par le système sanguin. Le CO2 est quant à lui transfèré des capillaires vers les alvéoles., ATCD - HTA - Dyslipidémie - Hypothyroidie - Fumeur - O2 dépendant à 1L Mènent à... -Cellules calciformes hyperstimulées: ↑ mucus - ↓action des cils vibratiles: accumulation mucus, Acidose respiratoire partiellement décompensée Enseignement - Hydratation si possible 3L/jour - Période de repos lors des AVQ/AVD - Éviter le ballonnement, flatulence - Arrêt l'usage du tabac - Physiothérapie thoracique - Plan d'exercices progressifs - Programme de rééducation pulmonaire - Vaccination contre grippe et pneumovax, Acidose respiratoire partiellement décompensée Traité par... - Céfuroxime 750mg I.V. q.8h - Salbutamol 2 inh q.4h PRN - Advair 50mcg 2inh bid - Solumédrol 40mg I.V. q.6h - O2 → Maintenir sat entre 90 et 92 %, Gaz artériel: -pH (7.33) ↓ - HCO3 (28mmol/L) ↑ -PaCO2 (59 mmHg) ↑ RX pulmonaire: hypertrophie VD FSC: leucocytes 13,6 x 10*9 ↑ - Temp : 38.8 Celcius - T.A. : 125/75 - Pouls : 97 / min régulier - Odème des membres inférieurs - Fatigue - Hémoculture si temp. ᡞ.5 indiquent... Acidose respiratoire partiellement décompensée, Système pulmonaire Système circulatoire normal Les variations de pression, exercées par les muscles intercostaux et le diaphragme, font en sorte que l'air entre ou quitte les poumons (inspiration/expiration), Lors de l'inspiration, les poumons se remplissent d'air, l'O2 est transfèré des alvéoles vers les capillaires, permettant le transport d'O2 dans le corps, par le système sanguin. Le CO2 est quant à lui transfèré des capillaires vers les alvéoles. Perturbé -Alvéoles flasques: ↓ des surfaces d'échange -épaississement des vaisseaux: destruction du lit capillaire -↓capillaires fonctionnels: hypertension pulmonaire, -Alvéoles flasques: ↓ des surfaces d'échange -épaississement des vaisseaux: destruction du lit capillaire -↓capillaires fonctionnels: hypertension pulmonaire Occasionne... - Insuffisance cardiaque droite (coeur pulmonaire) - Oedème -Hypertension pulmonaire, -Cellules calciformes hyperstimulées: ↑ mucus - ↓action des cils vibratiles: accumulation mucus Occasionne... - Toux grasse productive - Essoufflement - Plusieurs infections pulmonaires prolongées - Respiration sifflante (ronchis/wheezing/sibilant), - RX pulmonaire: pneumonie LID - Spirométrie: VEMS 40% Examen physique: - Tirage sus-sternal et sus-claviculaire - Sibilants respiratoires complets - ronchis diffus mais augmenté au lobe inférieur droit - Murmure vésiculaire diminué - Respiration : 28 /min - Sat : 89 % à 1L/min -Culture des expectos indiquent... Acidose respiratoire partiellement décompensée, - Fumeur (↑mucus-↓cils- inflammation) - Surinfection bronchique - Âge Cause -Alvéoles flasques: ↓ des surfaces d'échange -épaississement des vaisseaux: destruction du lit capillaire -↓capillaires fonctionnels: hypertension pulmonaire, - Fumeur (↑mucus-↓cils- inflammation) - Surinfection bronchique - Âge Cause -Cellules calciformes hyperstimulées: ↑ mucus - ↓action des cils vibratiles: accumulation mucus