WARNING:
JavaScript is turned OFF. None of the links on this concept map will
work until it is reactivated.
If you need help turning JavaScript On, click here.
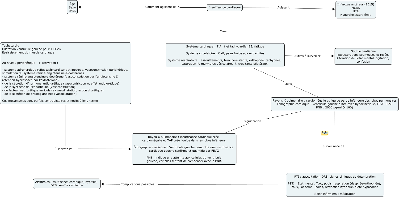
Cette carte de concepts créée avec IHMC CmapTools traite de: ICC, PTI : auscultation, DRS, signes cliniques de détérioration PSTI : État mental, T.A., pouls, respiration (dyspnée-orthopnée), toux, oedème, poids, restriction hydrique, diète hyposodée Soins infirmiers : médication Complications possibles... Arythmies, insuffisance chronique, hypoxie, DRS, souffle cardiaque, Tachycardie Dilatation ventricule gauche pour ⇑ FEVG Épaississement du muscle cardiaque Au niveau périphérique --> activation : - système adrénergique (effet tachycardisant et inotrope, vasoconstriction périphérique, stimulation du système rénine-angiotensine-aldostérone) - système rénine-angiotensine-aldostérone (vasoconstriction par l'angiotensine II, rétention hydrosodée par l'aldostérone) - de la sécrétion d'hormone antidiurétique (vasocontriction et effet antidiurétique) - de la synthèse de l'endothéline (vasoconstriction) - du facteur natriurétique auriculaire (vasodilatation, action diurétique) - de la sécrétion de prostaglandines (vasodilatation) Ces mécanismes sont parfois contradictoires et nocifs à long terme Expliqués par... Rayon X pulmonaire : insuffisance cardiaque crée cardiomégalie et OAP crée liquide dans les lobes inférieurs Échographie cardiaque : Ventricule gauche démontre une insuffisance cardiaque gauche confirmé et quantifié par FEVG PNB : indique une atteinte aux cellules du ventricule gauche, car elles tentent de compenser avec le PNB., Insuffisance cardiaque Comment agissent-ils ? Âge Sexe IVRS, Rayons X pulmonaire : cardiomégalie et liquide partie inférieure des lobes pulmonaires Échographie cardiaque : ventricule gauche dilaté avec hypocinétique, FEVG 35% PNB : 2000 pg/ml () Surveillance de... PTI : auscultation, DRS, signes cliniques de détérioration PSTI : État mental, T.A., pouls, respiration (dyspnée-orthopnée), toux, oedème, poids, restriction hydrique, diète hyposodée Soins infirmiers : médication, Système cardiaque : T.A. ⇑ et tachycardie, B3, fatigue Système circulatoire : OMI, peau froide aux extrémités Système respiratoire : essoufflements, toux persistante, orthopnée, tachypnée, saturation ⇓, murmures vésiculaires ⇓, crépitants bilatéraux Autres à surveiller... Souffle cardiaque Expectorations spumeuses et rosées Altération de l'état mental, agitation, confusion, Insuffisance cardiaque Agissent... Infarctus antéreur (2015) MCAS HTA Hypercholestérolémie, Rayons X pulmonaire : cardiomégalie et liquide partie inférieure des lobes pulmonaires Échographie cardiaque : ventricule gauche dilaté avec hypocinétique, FEVG 35% PNB : 2000 pg/ml () Signification... Rayon X pulmonaire : insuffisance cardiaque crée cardiomégalie et OAP crée liquide dans les lobes inférieurs Échographie cardiaque : Ventricule gauche démontre une insuffisance cardiaque gauche confirmé et quantifié par FEVG PNB : indique une atteinte aux cellules du ventricule gauche, car elles tentent de compenser avec le PNB., Insuffisance cardiaque Crée... Système cardiaque : T.A. ⇑ et tachycardie, B3, fatigue Système circulatoire : OMI, peau froide aux extrémités Système respiratoire : essoufflements, toux persistante, orthopnée, tachypnée, saturation ⇓, murmures vésiculaires ⇓, crépitants bilatéraux, Système cardiaque : T.A. ⇑ et tachycardie, B3, fatigue Système circulatoire : OMI, peau froide aux extrémités Système respiratoire : essoufflements, toux persistante, orthopnée, tachypnée, saturation ⇓, murmures vésiculaires ⇓, crépitants bilatéraux Liens Rayons X pulmonaire : cardiomégalie et liquide partie inférieure des lobes pulmonaires Échographie cardiaque : ventricule gauche dilaté avec hypocinétique, FEVG 35% PNB : 2000 pg/ml ()