WARNING:
JavaScript is turned OFF. None of the links on this concept map will
work until it is reactivated.
If you need help turning JavaScript On, click here.
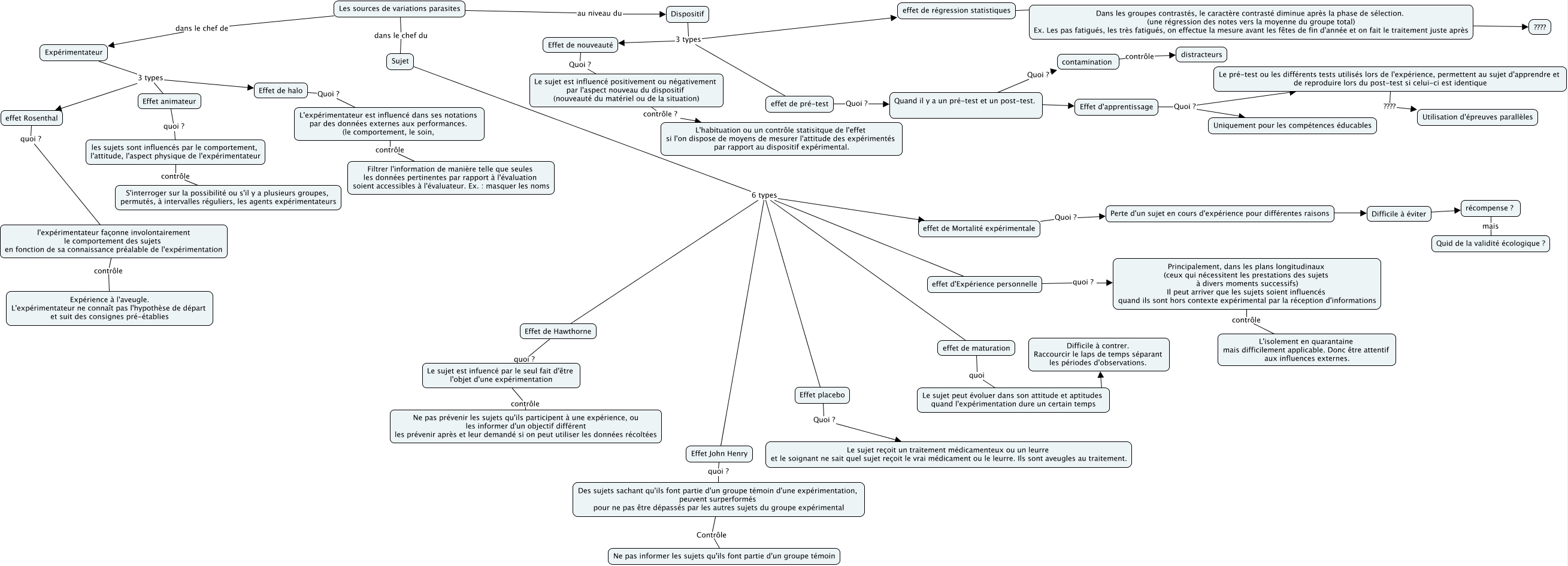
Cette carte de concepts créée avec IHMC CmapTools traite de: les sources de variations parasites, récompense ? mais Quid de la validité écologique ?, Expérimentateur 3 types Effet de halo, L'expérimentateur est influencé dans ses notations par des données externes aux performances. (le comportement, le soin, contrôle Filtrer l'information de manière telle que seules les données pertinentes par rapport à l'évaluation soient accessibles à l'évaluateur. Ex. : masquer les noms, Effet d'apprentissage Quoi ? Uniquement pour les compétences éducables, Principalement, dans les plans longitudinaux (ceux qui nécessitent les prestations des sujets à divers moments successifs) Il peut arriver que les sujets soient influencés quand ils sont hors contexte expérimental par la réception d'informations contrôle L'isolement en quarantaine mais difficilement applicable. Donc être attentif aux influences externes., Effet de nouveauté Quoi ? Le sujet est influencé positivement ou négativement par l'aspect nouveau du dispositif (nouveauté du matériel ou de la situation), Perte d'un sujet en cours d'expérience pour différentes raisons ???? Difficile à éviter, Sujet 6 types effet de Mortalité expérimentale, les sujets sont influencés par le comportement, l'attitude, l'aspect physique de l'expérimentateur contrôle S'interroger sur la possibilité ou s'il y a plusieurs groupes, permutés, à intervalles réguliers, les agents expérimentateurs, Les sources de variations parasites dans le chef du Sujet, Dispositif 3 types effet de régression statistiques, effet de régression statistiques Quoi ? Dans les groupes contrastés, le caractère contrasté diminue après la phase de sélection. (une régression des notes vers la moyenne du groupe total) Ex. Les pas fatigués, les très fatigués, on effectue la mesure avant les fêtes de fin d'année et on fait le traitement juste après, Sujet 6 types Effet John Henry, Dans les groupes contrastés, le caractère contrasté diminue après la phase de sélection. (une régression des notes vers la moyenne du groupe total) Ex. Les pas fatigués, les très fatigués, on effectue la mesure avant les fêtes de fin d'année et on fait le traitement juste après ???? ????, Quand il y a un pré-test et un post-test. Quoi ? contamination, Expérimentateur 3 types effet Rosenthal, effet de maturation quoi Le sujet peut évoluer dans son attitude et aptitudes quand l'expérimentation dure un certain temps, Sujet 6 types effet d'Expérience personnelle, l'expérimentateur façonne involontairement le comportement des sujets en fonction de sa connaissance préalable de l'expérimentation contrôle Expérience à l'aveugle. L'expérimentateur ne connaît pas l'hypothèse de départ et suit des consignes pré-établies, Le pré-test ou les différents tests utilisés lors de l'expérience, permettent au sujet d'apprendre et de reproduire lors du post-test si celui-ci est identique ???? Utilisation d'épreuves parallèles