WARNING:
JavaScript is turned OFF. None of the links on this concept map will
work until it is reactivated.
If you need help turning JavaScript On, click here.
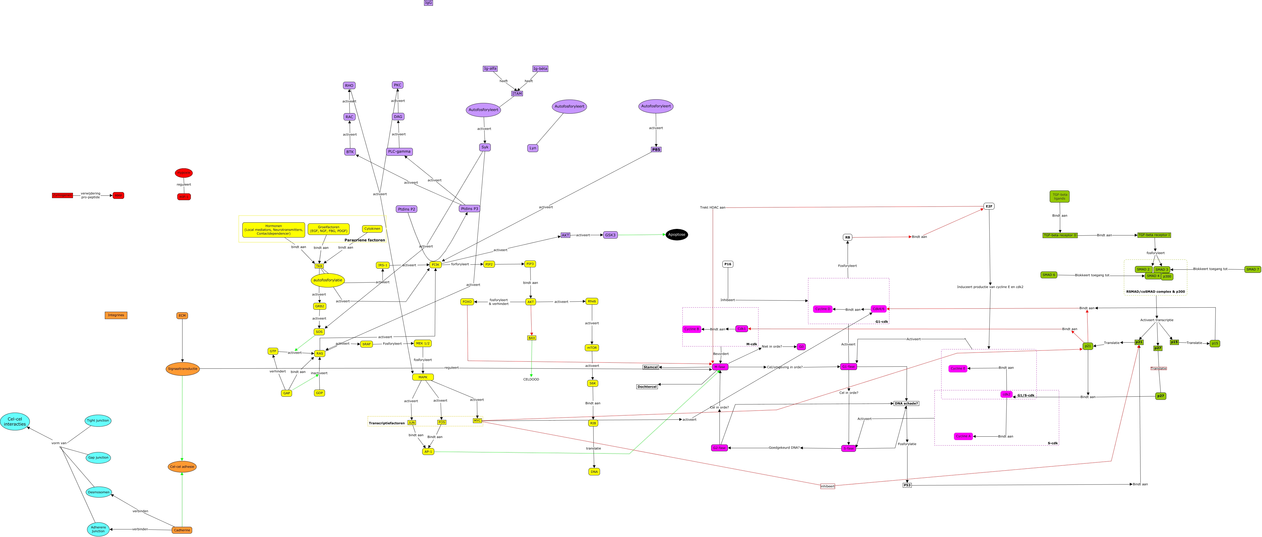
Deze Concept Map heeft informatie gerelateerd aan: Nieuwe versie, G1-cdk Activeert G1-fase, Ig-bèta heeft ITAM, Hypoxie reguleert HIF-1, SMAD 6 Blokkeert toegang tot SMAD 4, RB Bindt aan E2F, P53 Bindt aan p21, AKT fosforyleert & verhindert FOXO, TGF-beta receptor II Bindt aan TGF-beta receptor I, M-fase Niet in orde? G0, Autofosforyleert activeert Syk, Desmosomen vorm van Cel-cel interacties, Ptdins P3 activeert PLC-gamma, mTOR activeert S6K, MAPK activeert FOS, MEK 1/2 fosforyleert MAPK, Ptdins P3 activeert BTK, S-cdk Activeert S-fase, TKR activeert PI3K, RSMAD/coSMAD complex & p300 Activeert transcriptie p15, p27 Bindt aan cdk2