WARNING:
JavaScript is turned OFF. None of the links on this concept map will
work until it is reactivated.
If you need help turning JavaScript On, click here.
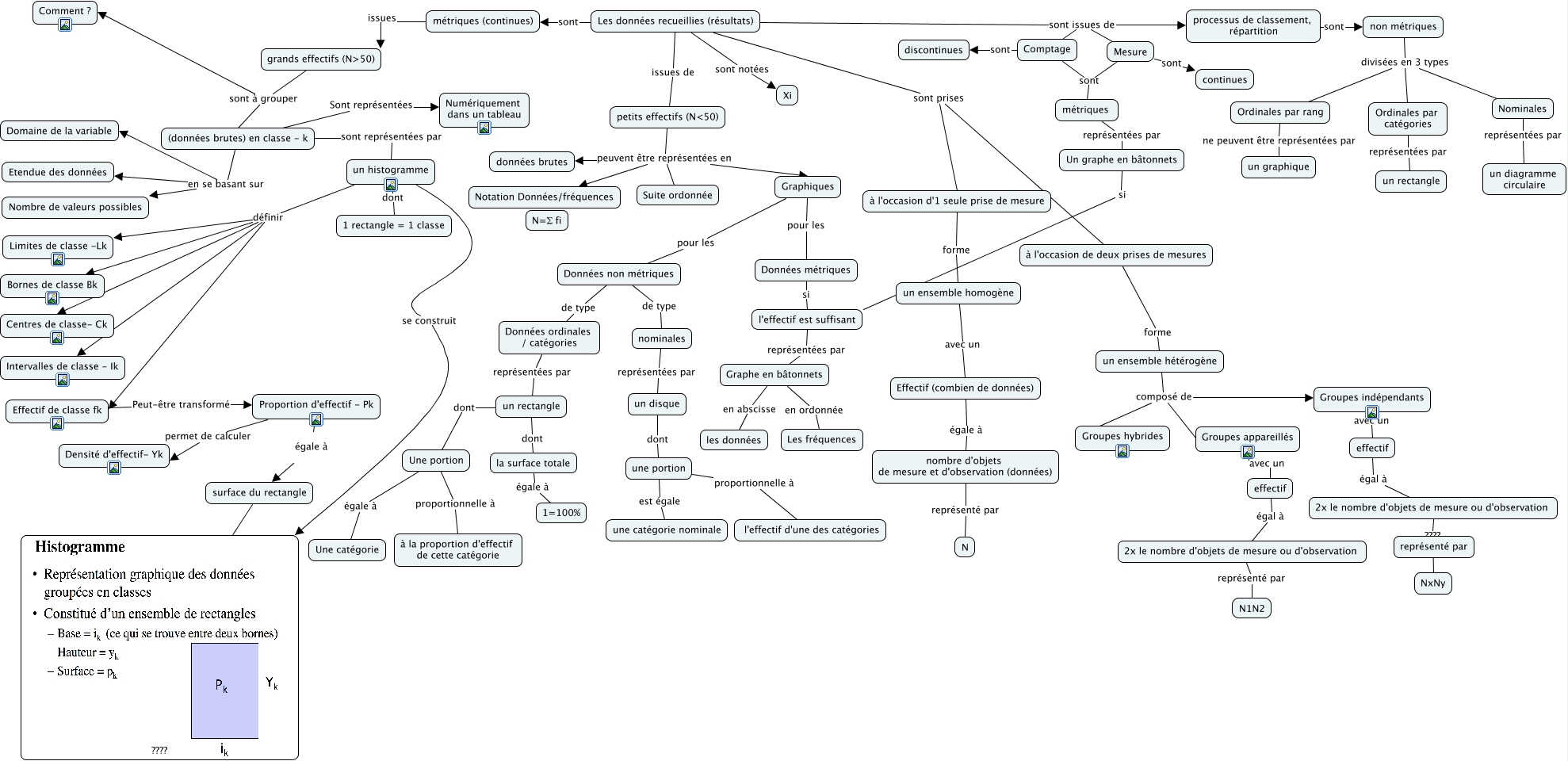
Cette carte de concepts créée avec IHMC CmapTools traite de: Présentation et organisation des données, Les données recueillies (résultats) sont issues de processus de classement, répartition, Graphe en bâtonnets en ordonnée Les fréquences, Effectif de classe fk Peut-être transformé Proportion d'effectif - Pk, Un graphe en bâtonnets si l'effectif est suffisant, non métriques divisées en 3 types Ordinales par catégories, Mesure sont continues, (données brutes) en classe - k en se basant sur Nombre de valeurs possibles, petits effectifs (Nអ) peuvent être représentées en Notation Données/fréquences, Une portion égale à Une catégorie, Ordinales par rang ne peuvent être représentées par un graphique, Comptage sont métriques, (données brutes) en classe - k sont représentées par un histogramme, Nominales représentées par un diagramme circulaire, Données non métriques de type Données ordinales / catégories, Les données recueillies (résultats) issues de petits effectifs (Nអ), Effectif (combien de données) égale à nombre d'objets de mesure et d'observation (données), un disque dont une portion, Comptage sont discontinues, Les données recueillies (résultats) sont prises à l'occasion d'1 seule prise de mesure, nominales représentées par un disque