WARNING:
JavaScript is turned OFF. None of the links on this concept map will
work until it is reactivated.
If you need help turning JavaScript On, click here.
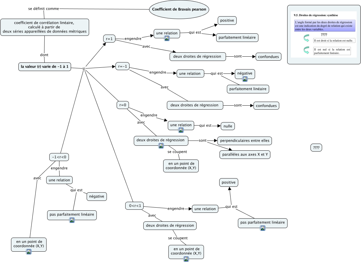
Cette carte de concepts créée avec IHMC CmapTools traite de: 2.6.2 Coefficient de Bravais Pearson - Caractéristiques, r=-1 engendre une relation, deux droites de régression se coupent en un point de coordonnée (X,Y), la valeur (r) varie de -1 à 1 si r=0, la valeur (r) varie de -1 à 1 si r=1, r=0 avec deux droites de régression, la valeur (r) varie de -1 à 1 si -1<rɘ, deux droites de régression sont perpendiculaires entre elles, une relation qui est pas parfaitement linéaire, une relation qui est pas parfaitement linéaire, -1<rɘ engendre une relation, coefficient de corrélation linéaire, calculé à partir de deux séries appareillées de données métriques dont la valeur (r) varie de -1 à 1, la valeur (r) varie de -1 à 1 si r=-1, une relation qui est positive, r=1 engendre une relation, -1<rɘ avec en un point de coordonnée (X,Y), r=0 engendre une relation, r=-1 avec deux droites de régression, une relation qui est nulle, une relation qui est parfaitement linéaire, deux droites de régression sont confondues