WARNING:
JavaScript is turned OFF. None of the links on this concept map will
work until it is reactivated.
If you need help turning JavaScript On, click here.
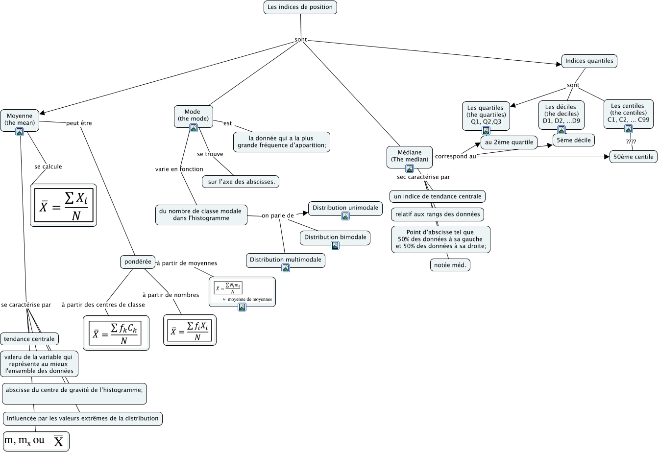
Cette carte de concepts créée avec IHMC CmapTools traite de: Caractériser l'ensemble des données numériques par une valeur numérique, Les indices de position sont Moyenne (the mean), Les quartiles (the quartiles) Q1, Q2,Q3 ???? au 2ème quartile, Médiane (The median) correspond au 5ème décile, Les déciles (the deciles) D1, D2, ...D9 ???? 5ème décile, Indices quantiles sont Les quartiles (the quartiles) Q1, Q2,Q3, Médiane (The median) sec caractérise par relatif aux rangs des données, Moyenne (the mean) se caractérise par valeru de la variable qui représente au mieux l'ensemble des données, Les indices de position sont Mode (the mode), Moyenne (the mean) se caractérise par tendance centrale, pondérée à partir des centres de classe, Les indices de position sont Indices quantiles, Indices quantiles sont Les centiles (the centiles) C1, C2, ... C99, Mode (the mode) est la donnée qui a la plus grande fréquence d’apparition;, Moyenne (the mean) se caractérise par Influencée par les valeurs extrêmes de la distribution, Mode (the mode) se trouve sur l’axe des abscisses., du nombre de classe modale dans l'histogramme on parle de Distribution unimodale, Moyenne (the mean) se caractérise par, du nombre de classe modale dans l'histogramme on parle de Distribution multimodale, Médiane (The median) correspond au au 2ème quartile, Médiane (The median) sec caractérise par un indice de tendance centrale