WARNING:
JavaScript is turned OFF. None of the links on this concept map will
work until it is reactivated.
If you need help turning JavaScript On, click here.
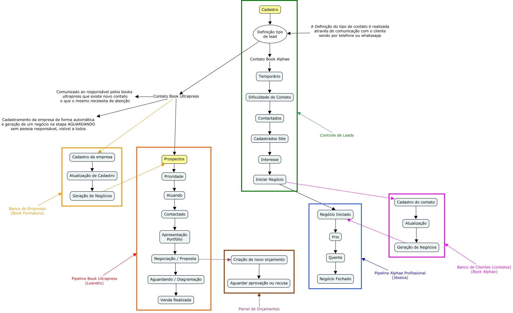
Esse mapa conceitual, produzido no IHMC CmapTools, tem a informação relacionada a: FLUXO JÉSSICA - DOG, Negócio Iniciado Frio, Aguardando / Diagramação Venda Realizada, Atualização de Cadastro Geração de Negócios, Negociação / Proposta Criação de novo orçamento, Pipeline Alphae Profissional (Jéssica) ????, Banco de Clientes (contatos) (Book Alphae) ????, Prioridade Atuando, Geração de Negócios Negócio Iniciado, Definição tipo de lead Contato Book Ultrapress Cadastro da empresa, Painel de Orçamentos ????, A Definição do tipo de contato é realizada através de comunicação com o cliente sendo por telefone ou whatssapp Definição tipo de lead, Cadastrados Site Interesse, Prospectos Prioridade, Banco de Empresas (Book Formatura) ????, Iniciar Negócio Cadastro do contato, Criação de novo orçamento Aguardar aprovação ou recusa, Contactados Cadastrados Site, Controle de Leads ????, Temporário Dificuldade de Contato, Contactado Apresentação Portfólio