WARNING:
JavaScript is turned OFF. None of the links on this concept map will
work until it is reactivated.
If you need help turning JavaScript On, click here.
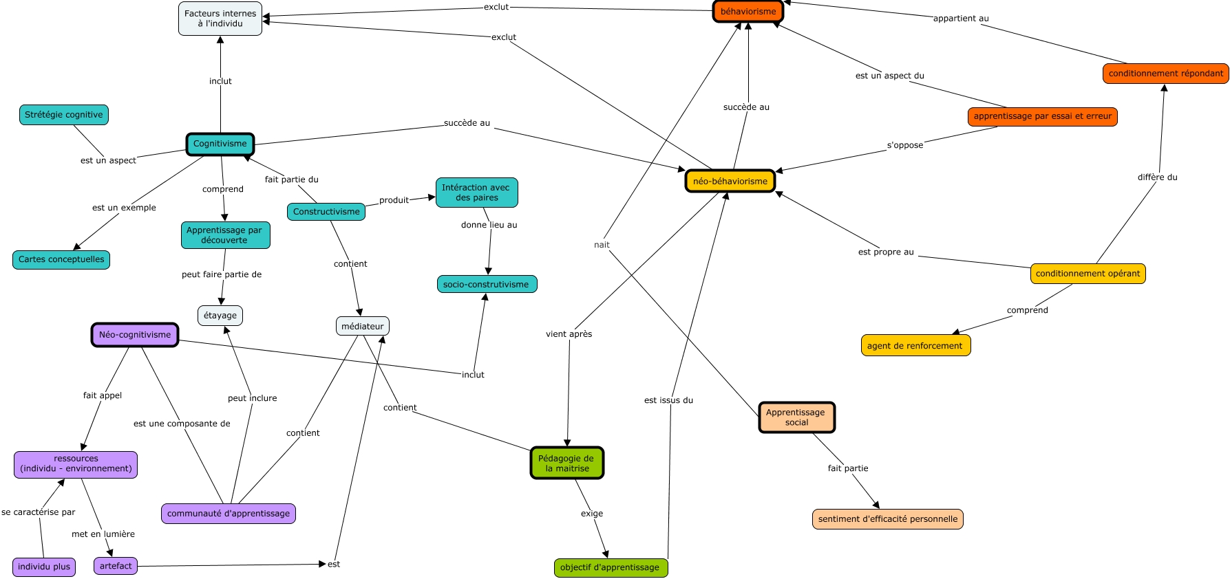
Cette carte de concepts créée avec IHMC CmapTools traite de: Cmap 1- liste 3, Constructivisme fait partie du Cognitivisme, Intéraction avec des paires donne lieu au socio-construtivisme, apprentissage par essai et erreur s'oppose néo-béhaviorisme, conditionnement répondant appartient au béhaviorisme, Pédagogie de la maitrise contient médiateur, Néo-cognitivisme fait appel ressources (individu - environnement), conditionnement opérant comprend agent de renforcement, objectif d'apprentissage est issus du néo-béhaviorisme, artefact est médiateur, Apprentissage social fait partie sentiment d'efficacité personnelle, Cognitivisme comprend Apprentissage par découverte, communauté d'apprentissage peut inclure étayage, communauté d'apprentissage contient médiateur, Néo-cognitivisme inclut socio-construtivisme, Strétégie cognitive est un aspect Cognitivisme, Constructivisme produit Intéraction avec des paires, Constructivisme contient médiateur, Apprentissage par découverte peut faire partie de étayage, Pédagogie de la maitrise exige objectif d'apprentissage, ressources (individu - environnement) met en lumière artefact