WARNING:
JavaScript is turned OFF. None of the links on this concept map will
work until it is reactivated.
If you need help turning JavaScript On, click here.
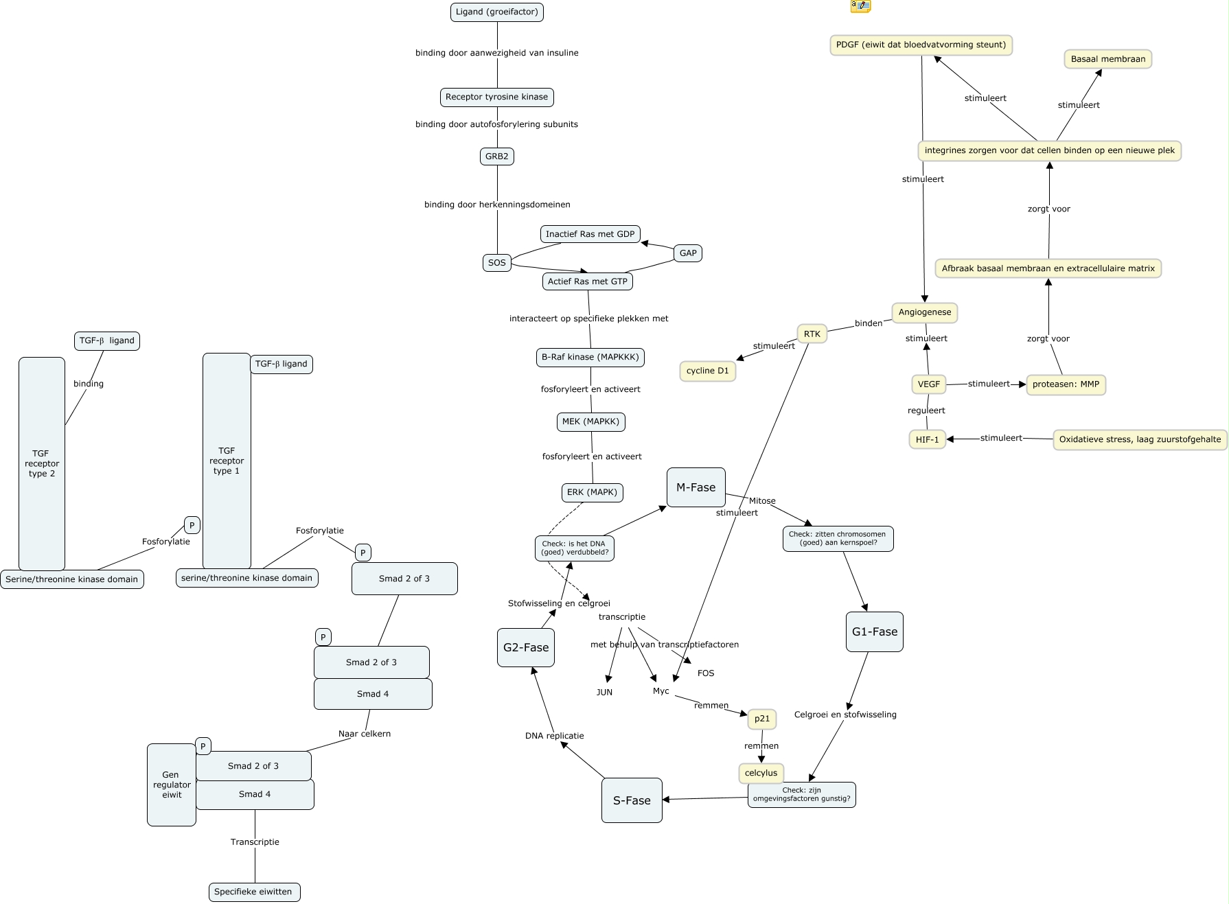
Deze Concept Map heeft informatie gerelateerd aan: Zonder titel, Myc remmen p21, integrines zorgen voor dat cellen binden op een nieuwe plek stimuleert Basaal membraan, Receptor tyrosine kinase binding door autofosforylering subunits GRB2, TGF-β ligand binding TGF receptor type 2, Ligand (groeifactor) binding door aanwezigheid van insuline Receptor tyrosine kinase, Afbraak basaal membraan en extracellulaire matrix zorgt voor integrines zorgen voor dat cellen binden op een nieuwe plek, transcriptie Myc, HIF-1 reguleert VEGF, Receptor tyrosine kinase binding door autofosforylering subunits GRB2, Angiogenese binden RTK, Oxidatieve stress, laag zuurstofgehalte stimuleert HIF-1, integrines zorgen voor dat cellen binden op een nieuwe plek stimuleert PDGF (eiwit dat bloedvatvorming steunt), serine/threonine kinase domain Fosforylatie P, Serine/threonine kinase domain Fosforylatie P, Actief Ras met GTP Inactief Ras met GDP, ERK (MAPK), transcriptie met behulp van transcriptiefactoren FOS, M-Fase Mitose Check: zitten chromosomen (goed) aan kernspoel?, RTK stimuleert Myc, Check: is het DNA (goed) verdubbeld? M-Fase