WARNING:
JavaScript is turned OFF. None of the links on this concept map will
work until it is reactivated.
If you need help turning JavaScript On, click here.
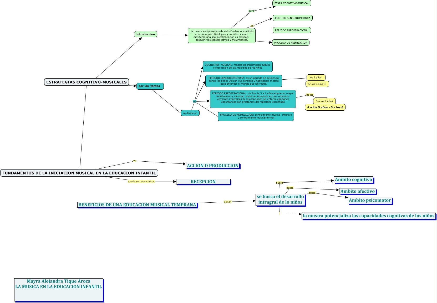
Este Cmap, tiene información relacionada con: la musica en la educacion infantil 1, FUNDAMENTOS DE LA INICIACION MUSICAL EN LA EDUCACION INFANTIL donde se potencializa RECEPCION, la musica enriqueze la vida del niño dando equilibrio emocional,psicofisiologico y social en cuanto mas temprana sea la estimulacion es mas facil descubrir los sonidos,ritmos y movimientos. es PERIODO SENSORIOMOTORA, se busca el desarrollo intragral de lo niños busca Ambito afectivo, se divide en de COGNITIVO- MUSICAL: modelo de transmision cultural y realizacion de las melodias de los niños, introduccion ???? la musica enriqueze la vida del niño dando equilibrio emocional,psicofisiologico y social en cuanto mas temprana sea la estimulacion es mas facil descubrir los sonidos,ritmos y movimientos., ???? PERIODO SENSORIOMOTORA: es un periodo de iteligencia donde los bebes utilizan sus sentidos y habilidades motora para entender el mundo que los rodea., ESTRATEGIAS COGNITIVO-MUSICALES ???? FUNDAMENTOS DE LA INICIACION MUSICAL EN LA EDUCACION INFANTIL, se divide en de PERIODO SENSORIOMOTORA: es un periodo de iteligencia donde los bebes utilizan sus sentidos y habilidades motora para entender el mundo que los rodea., se divide en de PERIODO PREOPERACIONAL: ninños de 3 a 4 años adquieren mayor coordinacion y variedad estas se interpreta en dos versiones. versiones imprecisas de las canciones del entorno canciones espontaneas con prestamos del repertorio escuchado, ESTRATEGIAS COGNITIVO-MUSICALES ???? por los tantos, FUNDAMENTOS DE LA INICIACION MUSICAL EN LA EDUCACION INFANTIL es ACCION O PRODUCCION, la musica enriqueze la vida del niño dando equilibrio emocional,psicofisiologico y social en cuanto mas temprana sea la estimulacion es mas facil descubrir los sonidos,ritmos y movimientos. ???? PROCESO DE ASIMILACION, la musica enriqueze la vida del niño dando equilibrio emocional,psicofisiologico y social en cuanto mas temprana sea la estimulacion es mas facil descubrir los sonidos,ritmos y movimientos. para ETAPA COGNITIVO-MUSICAL, se divide en de PROCESO DE ASIMILACION: conocimiento musical intuitivo y conocimiento musical formal, se busca el desarrollo intragral de lo niños la musica potencializa las capacidades cogntivas de los niños, ???? los 2 años, ESTRATEGIAS COGNITIVO-MUSICALES ???? introduccion, se busca el desarrollo intragral de lo niños busca Ambito cognitivo, BENEFICIOS DE UNA EDUCACION MUSICAL TEMPRANA donde se busca el desarrollo intragral de lo niños, se busca el desarrollo intragral de lo niños busca Ambito psicomotor