WARNING:
JavaScript is turned OFF. None of the links on this concept map will
work until it is reactivated.
If you need help turning JavaScript On, click here.
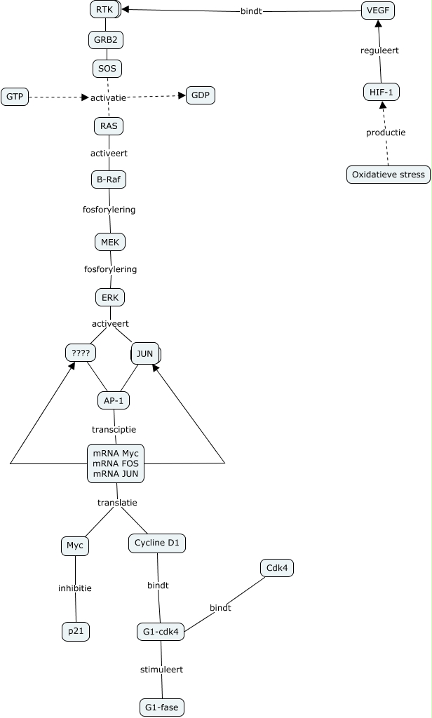
Deze Concept Map heeft informatie gerelateerd aan: RTK, Myc inhibitie p21, ERK activeert FOS, HIF-1 reguleert VEGF, mRNA Myc mRNA FOS mRNA JUN translatie Cycline D1, B-Raf fosforylering MEK, SOS activatie GDP, SOS activatie RAS, AP-1 transciptie mRNA Myc mRNA FOS mRNA JUN, ERK activeert JUN, GRB2 SOS, RAS activeert B-Raf, mRNA Myc mRNA FOS mRNA JUN translatie Myc, Cycline D1 bindt G1-cdk4, RTK GRB2, JUN AP-1, MEK fosforylering ERK, mRNA Myc mRNA FOS mRNA JUN ????, GTP activatie RAS, G1-cdk4 stimuleert G1-fase, VEGF bindt ????