WARNING:
JavaScript is turned OFF. None of the links on this concept map will
work until it is reactivated.
If you need help turning JavaScript On, click here.
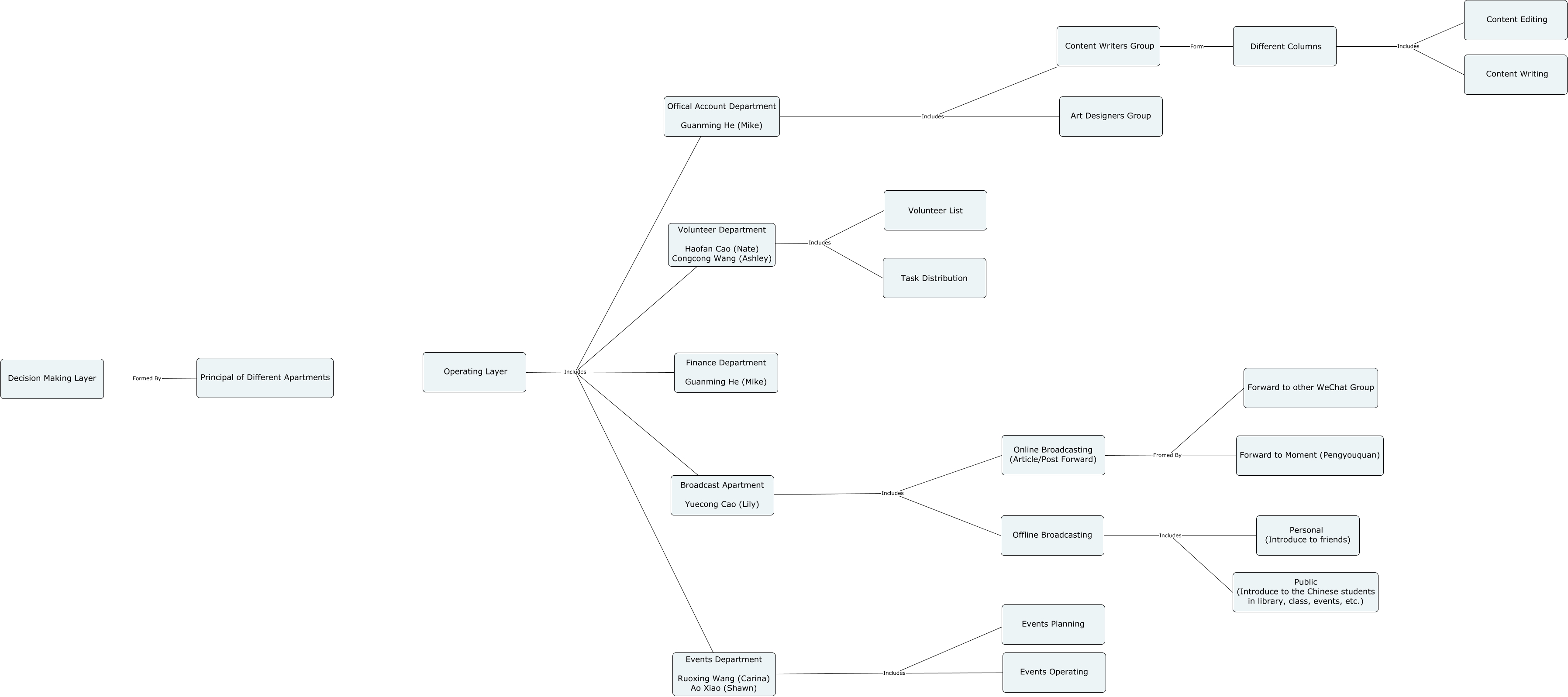
此概念图以 IHMC CmapTools 创建, 内含信息有关于: HiImGroup Structure 2, Events Department Ruoxing Wang (Carina) Ao Xiao (Shawn) Includes Events Operating, Operating Layer Includes Offical Account Department Guanming He (Mike), Different Columns Includes Content Editing, Offical Account Department Guanming He (Mike) Includes Content Writers Group, Online Broadcasting (Article/Post Forward) Fromed By Forward to Moment (Pengyouquan), Finance Department Guanming He (Mike) Includes Volunteer Department Haofan Cao (Nate) Congcong Wang (Ashley), Operating Layer Includes Broadcast Apartment Yuecong Cao (Lily), Content Writers Group Form Different Columns, Offical Account Department Guanming He (Mike) Includes Art Designers Group, Finance Department Guanming He (Mike) Includes Offical Account Department Guanming He (Mike), Offline Broadcasting Includes Personal (Introduce to friends), Broadcast Apartment Yuecong Cao (Lily) Includes Online Broadcasting (Article/Post Forward), Events Department Ruoxing Wang (Carina) Ao Xiao (Shawn) Includes Events Planning, Decision Making Layer Formed By Principal of Different Apartments, Operating Layer Includes Volunteer Department Haofan Cao (Nate) Congcong Wang (Ashley), Volunteer Department Haofan Cao (Nate) Congcong Wang (Ashley) Includes Volunteer List, Different Columns Includes Content Writing, Finance Department Guanming He (Mike) Includes Broadcast Apartment Yuecong Cao (Lily), Online Broadcasting (Article/Post Forward) Fromed By Forward to other WeChat Group, Broadcast Apartment Yuecong Cao (Lily) Includes Offline Broadcasting