WARNING:
JavaScript is turned OFF. None of the links on this concept map will
work until it is reactivated.
If you need help turning JavaScript On, click here.
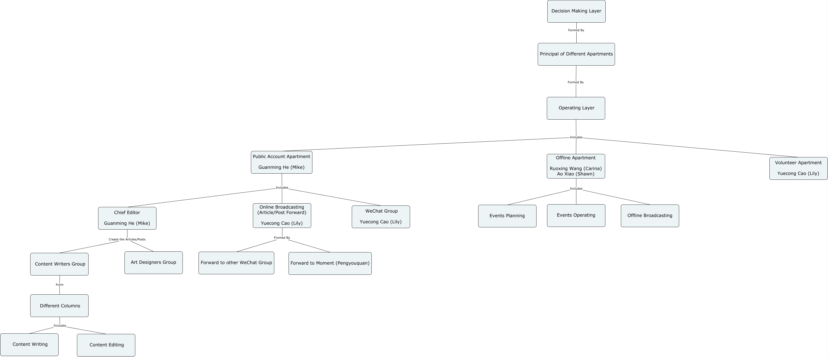
此概念图以 IHMC CmapTools 创建, 内含信息有关于: HiImGroup Structure, Operating Layer Includes Offline Apartment Ruoxing Wang (Carina) Ao Xiao (Shawn), Chief Editor Guanming He (Mike) Create the Articles/Posts Art Designers Group, Operating Layer Includes Volunteer Apartment Yuecong Cao (Lily), Content Writers Group Form Different Columns, Principal of Different Apartments Formed By Operating Layer, Decision Making Layer Formed By Principal of Different Apartments, Chief Editor Guanming He (Mike) Create the Articles/Posts Content Writers Group, Different Columns Includes Content Editing, Operating Layer Includes Public Account Apartment Guanming He (Mike), Online Broadcasting (Article/Post Forward) Yuecong Cao (Lily) Fromed By Forward to other WeChat Group, Public Account Apartment Guanming He (Mike) Includes WeChat Group Yuecong Cao (Lily), Public Account Apartment Guanming He (Mike) Includes Chief Editor Guanming He (Mike), Offline Apartment Ruoxing Wang (Carina) Ao Xiao (Shawn) Includes Events Operating, Offline Apartment Ruoxing Wang (Carina) Ao Xiao (Shawn) Includes Events Planning, Different Columns Includes Content Writing, Offline Apartment Ruoxing Wang (Carina) Ao Xiao (Shawn) Includes Offline Broadcasting, Public Account Apartment Guanming He (Mike) Includes Online Broadcasting (Article/Post Forward) Yuecong Cao (Lily), Online Broadcasting (Article/Post Forward) Yuecong Cao (Lily) Fromed By Forward to Moment (Pengyouquan)