WARNING:
JavaScript is turned OFF. None of the links on this concept map will
work until it is reactivated.
If you need help turning JavaScript On, click here.
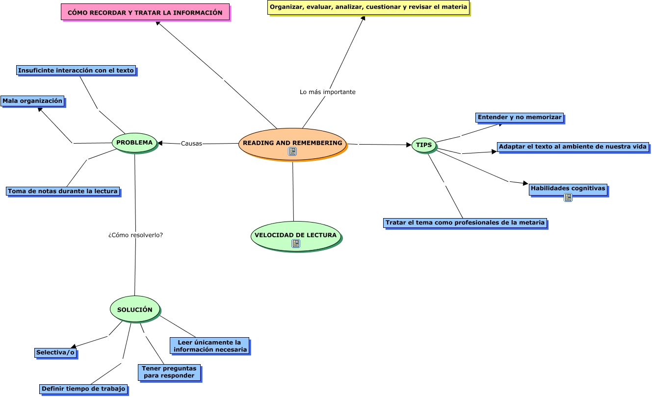
Este Cmap, tiene información relacionada con: RECORDAR Y SABER TRATAR LA INFORMACIÓN, READING AND REMEMBERING ???? VELOCIDAD DE LECTURA, TIPS Entender y no memorizar, SOLUCIÓN Tener preguntas para responder, TIPS Tratar el tema como profesionales de la metaria, TIPS Adaptar el texto al ambiente de nuestra vida, SOLUCIÓN ???? Leer únicamente la información necesaria, READING AND REMEMBERING TIPS, PROBLEMA ¿Cómo resolverlo? SOLUCIÓN, TIPS Habilidades cognitivas, READING AND REMEMBERING CÓMO RECORDAR Y TRATAR LA INFORMACIÓN, READING AND REMEMBERING Causas PROBLEMA, PROBLEMA Mala organización, PROBLEMA Toma de notas durante la lectura, SOLUCIÓN Selectiva/o, READING AND REMEMBERING Lo más importante Organizar, evaluar, analizar, cuestionar y revisar el materia, SOLUCIÓN Definir tiempo de trabajo, Insuficinte interacción con el texto PROBLEMA