WARNING:
JavaScript is turned OFF. None of the links on this concept map will
work until it is reactivated.
If you need help turning JavaScript On, click here.
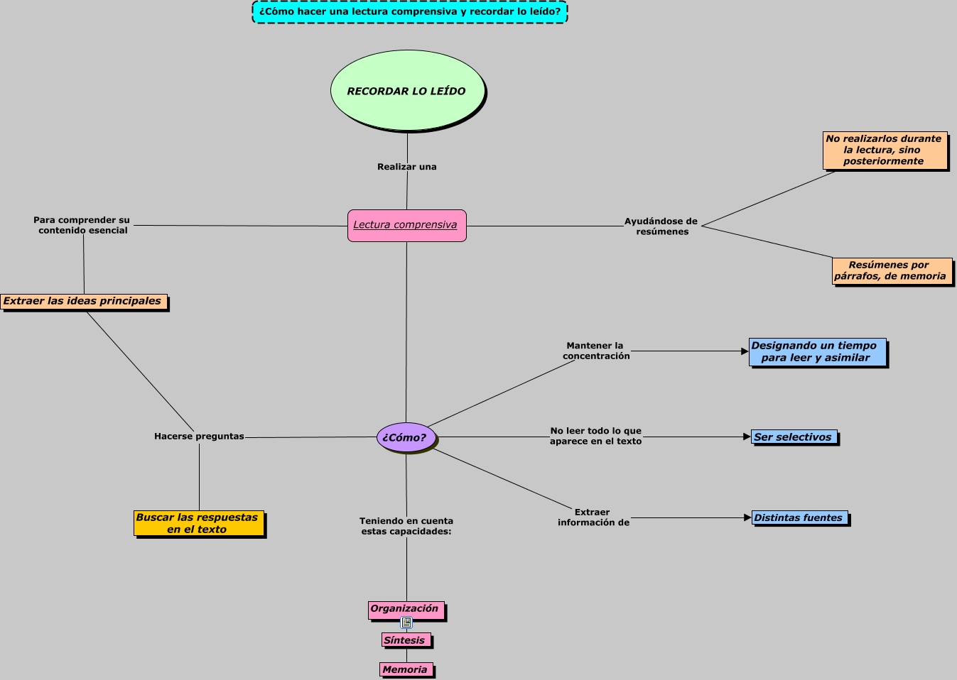
Este Cmap, tiene información relacionada con: Javier Díaz Ortiz - Recordar_lo_leído, ¿Cómo? No leer todo lo que aparece en el texto Ser selectivos, ¿Cómo? Mantener la concentración Designando un tiempo para leer y asimilar, ¿Cómo? Extraer información de Distintas fuentes, ¿Cómo? Hacerse preguntas Buscar las respuestas en el texto, ¿Cómo? Teniendo en cuenta estas capacidades: Organización, Extraer las ideas principales Hacerse preguntas Buscar las respuestas en el texto, RECORDAR LO LEÍDO Realizar una Lectura comprensiva, Lectura comprensiva Ayudándose de resúmenes Resúmenes por párrafos, de memoria, Lectura comprensiva ???? ¿Cómo?, Organización ???? Memoria, Lectura comprensiva Para comprender su contenido esencial Extraer las ideas principales, Lectura comprensiva Ayudándose de resúmenes No realizarlos durante la lectura, sino posteriormente