WARNING:
JavaScript is turned OFF. None of the links on this concept map will
work until it is reactivated.
If you need help turning JavaScript On, click here.
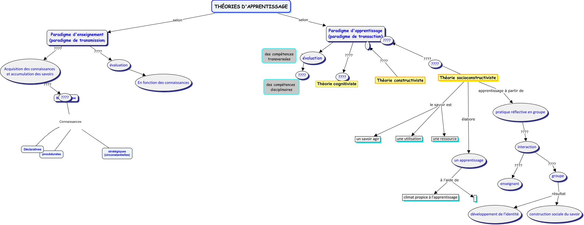
This Concept Map, created with IHMC CmapTools, has information related to: Untitled, THÉORIES D'APPRENTISSAGE selon Paradigme d'apprentissage (paradigme de transaction), Théorie constructiviste ????, groupe résultat développement de l'identité, groupe résultat construction sociale du savoir, Paradigme d'enseignement (paradigme de transmission) ???? Acquisition des connaissances et accumulation des savoirs, pratique réflective en groupe ???? interaction, Théorie socioconstructiviste le savoir est une utilisation, interaction ???? enseignant, Paradigme d'apprentissage (paradigme de transaction) ???? ????, Acquisition des connaissances et accumulation des savoirs ???? ????, un apprentissage à l'aide de climat propice à l'apprentissage, Théorie socioconstructiviste élabore un apprentissage, Théorie socioconstructiviste le savoir est une ressource, Théorie socioconstructiviste ???? ????, un apprentissage à l'aide de, interaction ???? groupe, Paradigme d'enseignement (paradigme de transmission) ???? évaluation, Paradigme d'apprentissage (paradigme de transaction) ???? évaluation, Théorie socioconstructiviste apprentissage à partir de pratique réflective en groupe, évaluation ???? ????