WARNING:
JavaScript is turned OFF. None of the links on this concept map will
work until it is reactivated.
If you need help turning JavaScript On, click here.
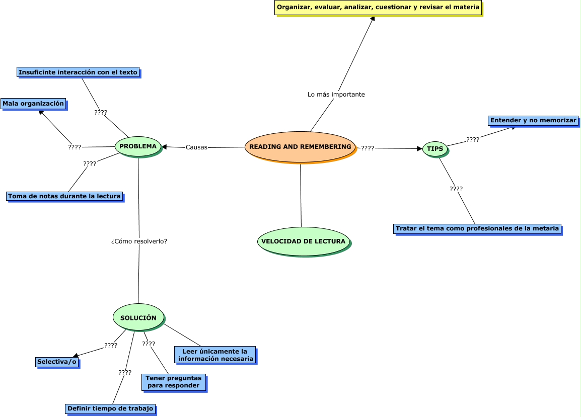
Este Cmap, tiene información relacionada con: CMAPTOOLS R&R, READING AND REMEMBERING Lo más importante Organizar, evaluar, analizar, cuestionar y revisar el materia, TIPS ???? Tratar el tema como profesionales de la metaria, READING AND REMEMBERING Causas PROBLEMA, Insuficinte interacción con el texto ???? PROBLEMA, PROBLEMA ???? Mala organización, PROBLEMA ¿Cómo resolverlo? SOLUCIÓN, SOLUCIÓN ???? Tener preguntas para responder, PROBLEMA ???? Toma de notas durante la lectura, TIPS ???? Entender y no memorizar, READING AND REMEMBERING ???? TIPS, SOLUCIÓN ???? Selectiva/o, READING AND REMEMBERING ???? VELOCIDAD DE LECTURA, SOLUCIÓN ???? Leer únicamente la información necesaria, SOLUCIÓN ???? Definir tiempo de trabajo