WARNING:
JavaScript is turned OFF. None of the links on this concept map will
work until it is reactivated.
If you need help turning JavaScript On, click here.
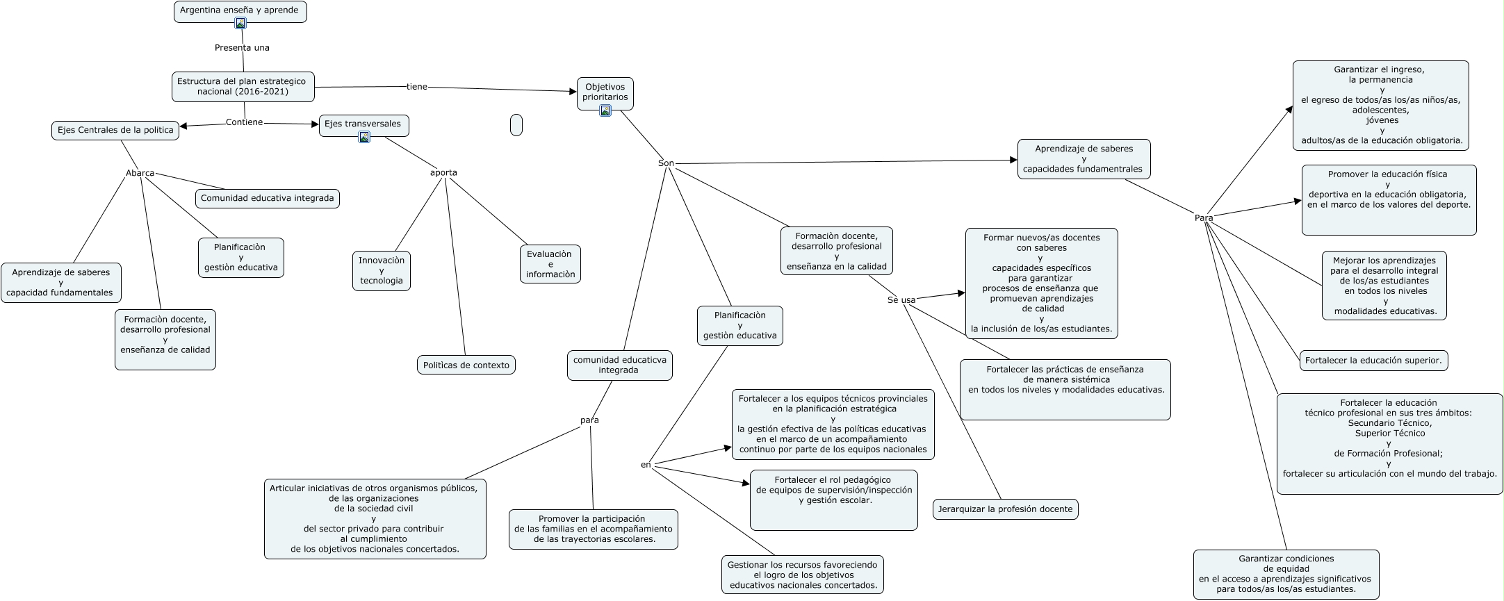
Este Cmap, tiene información relacionada con: Estrategias, comunidad educaticva integrada para Promover la participación de las familias en el acompañamiento de las trayectorias escolares., Aprendizaje de saberes y capacidades fundamentrales Para Promover la educación física y deportiva en la educación obligatoria, en el marco de los valores del deporte., Objetivos prioritarios Son Planificaciòn y gestiòn educativa, Comunidad educativa integrada Abarca Aprendizaje de saberes y capacidad fundamentales, Aprendizaje de saberes y capacidades fundamentrales Para Fortalecer la educación superior., Argentina enseña y aprende Presenta una Estructura del plan estrategico nacional (2016-2021), Estructura del plan estrategico nacional (2016-2021) Contiene Ejes transversales, Planificaciòn y gestiòn educativa en Fortalecer el rol pedagógico de equipos de supervisión/inspección y gestión escolar., Aprendizaje de saberes y capacidades fundamentrales Para Mejorar los aprendizajes para el desarrollo integral de los/as estudiantes en todos los niveles y modalidades educativas., Planificaciòn y gestiòn educativa Abarca Aprendizaje de saberes y capacidad fundamentales, Formaciòn docente, desarrollo profesional y enseñanza en la calidad Se usa Jerarquizar la profesión docente, comunidad educaticva integrada para Articular iniciativas de otros organismos públicos, de las organizaciones de la sociedad civil y del sector privado para contribuir al cumplimiento de los objetivos nacionales concertados., Ejes transversales aporta Innovaciòn y tecnologia, Planificaciòn y gestiòn educativa en Gestionar los recursos favoreciendo el logro de los objetivos educativos nacionales concertados., Estructura del plan estrategico nacional (2016-2021) tiene Objetivos prioritarios, Objetivos prioritarios Son Aprendizaje de saberes y capacidades fundamentrales, Objetivos prioritarios Son comunidad educaticva integrada, Ejes transversales aporta Evaluaciòn e informaciòn, Formaciòn docente, desarrollo profesional y enseñanza de calidad Abarca Aprendizaje de saberes y capacidad fundamentales, Planificaciòn y gestiòn educativa en Fortalecer a los equipos técnicos provinciales en la planificación estratégica y la gestión efectiva de las políticas educativas en el marco de un acompañamiento continuo por parte de los equipos nacionales