WARNING:
JavaScript is turned OFF. None of the links on this concept map will
work until it is reactivated.
If you need help turning JavaScript On, click here.
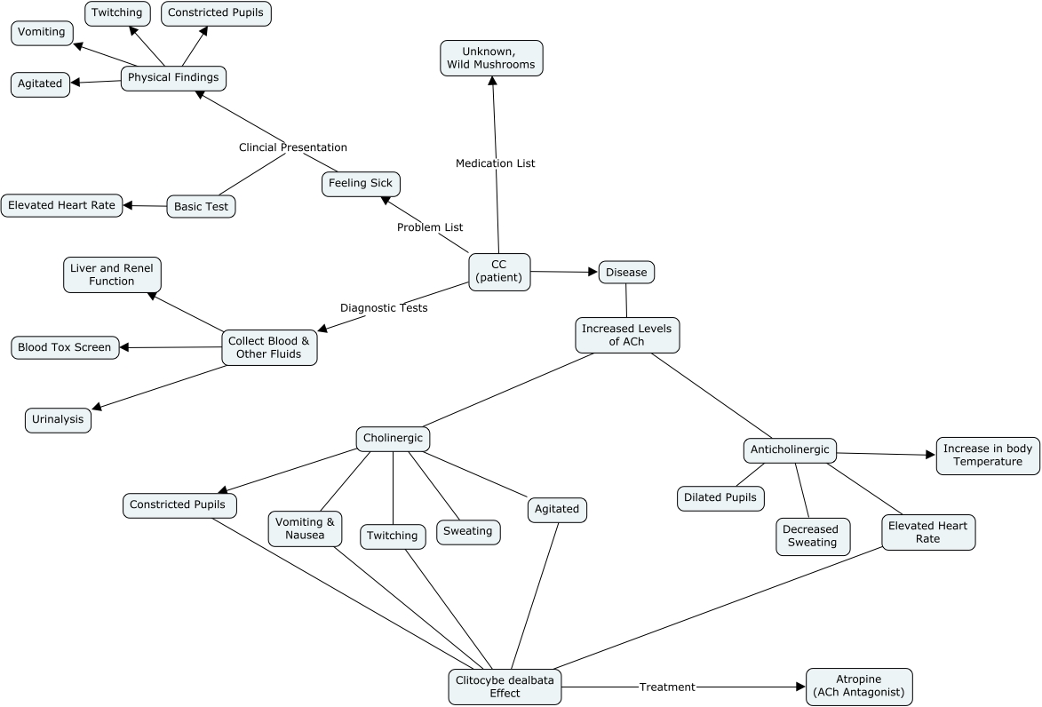
This Concept Map, created with IHMC CmapTools, has information related to: ACh Mushroom Case, Increased Levels of ACh ???? Cholinergic, Increased Levels of ACh ???? Anticholinergic, Cholinergic ???? Sweating, Physical Findings ???? Agitated, CC (patient) Problem List Feeling Sick, Twitching ???? Clitocybe dealbata Effect, Anticholinergic ???? Elevated Heart Rate, Physical Findings ???? Twitching, Clitocybe dealbata Effect Treatment Atropine (ACh Antagonist), CC (patient) ???? Disease, Cholinergic ???? Agitated, Cholinergic ???? Vomiting & Nausea, Cholinergic ???? Constricted Pupils, Anticholinergic ???? Increase in body Temperature, Elevated Heart Rate ???? Clitocybe dealbata Effect, Collect Blood & Other Fluids ???? Blood Tox Screen, CC (patient) Medication List Unknown, Wild Mushrooms, Collect Blood & Other Fluids ???? Urinalysis, Disease ???? Increased Levels of ACh, Feeling Sick Clincial Presentation Physical Findings