WARNING:
JavaScript is turned OFF. None of the links on this concept map will
work until it is reactivated.
If you need help turning JavaScript On, click here.
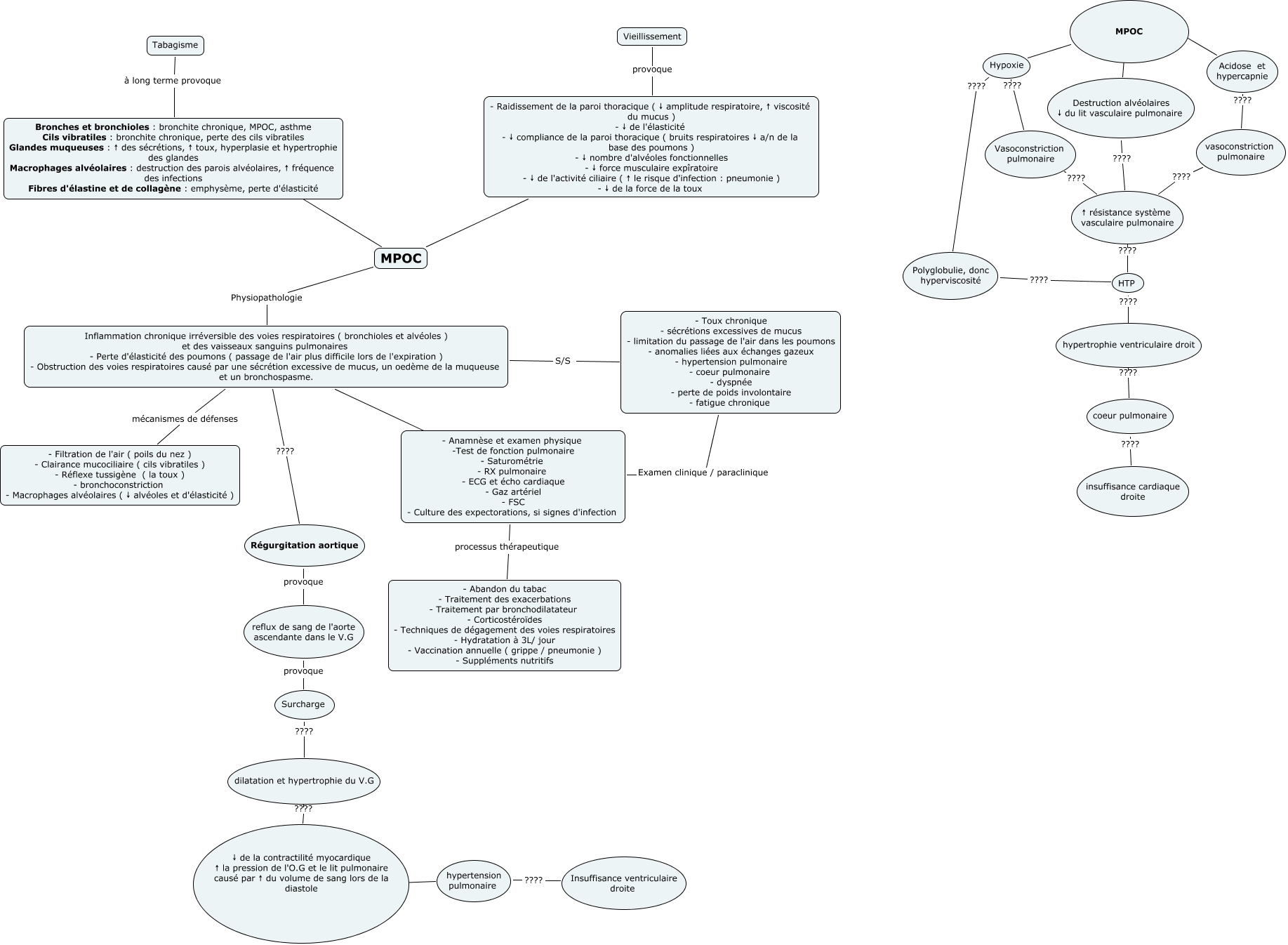
Cette carte de concepts créée avec IHMC CmapTools traite de: MPOC, ↑ résistance système vasculaire pulmonaire ???? HTP, hypertension pulmonaire ???? Insuffisance ventriculaire droite, Acidose et hypercapnie ???? vasoconstriction pulmonaire, HTP ???? hypertrophie ventriculaire droit, Surcharge ???? dilatation et hypertrophie du V.G, - Anamnèse et examen physique -Test de fonction pulmonaire - Saturométrie - RX pulmonaire - ECG et écho cardiaque - Gaz artériel - FSC - Culture des expectorations, si signes d'infection processus thérapeutique - Abandon du tabac - Traitement des exacerbations - Traitement par bronchodilatateur - Corticostéroïdes - Techniques de dégagement des voies respiratoires - Hydratation à 3L/ jour - Vaccination annuelle ( grippe / pneumonie ) - Suppléments nutritifs, Régurgitation aortique provoque reflux de sang de l'aorte ascendante dans le V.G, Vieillissement provoque - Raidissement de la paroi thoracique ( ↓ amplitude respiratoire, ↑ viscosité du mucus ) - ↓ de l'élasticité - ↓ compliance de la paroi thoracique ( bruits respiratoires ↓ a/n de la base des poumons ) - ↓ nombre d'alvéoles fonctionnelles - ↓ force musculaire expîratoire - ↓ de l'activité ciliaire ( ↑ le risque d'infection : pneumonie ) - ↓ de la force de la toux, Inflammation chronique irréversible des voies respiratoires ( bronchioles et alvéoles ) et des vaisseaux sanguins pulmonaires - Perte d'élasticité des poumons ( passage de l'air plus difficile lors de l'expiration ) - Obstruction des voies respiratoires causé par une sécrétion excessive de mucus, un oedème de la muqueuse et un bronchospasme. ???? Régurgitation aortique, Vasoconstriction pulmonaire ???? ↑ résistance système vasculaire pulmonaire, Inflammation chronique irréversible des voies respiratoires ( bronchioles et alvéoles ) et des vaisseaux sanguins pulmonaires - Perte d'élasticité des poumons ( passage de l'air plus difficile lors de l'expiration ) - Obstruction des voies respiratoires causé par une sécrétion excessive de mucus, un oedème de la muqueuse et un bronchospasme. S/S - Toux chronique - sécrétions excessives de mucus - limitation du passage de l'air dans les poumons - anomalies liées aux échanges gazeux - hypertension pulmonaire - coeur pulmonaire - dyspnée - perte de poids involontaire - fatigue chronique, MPOC Physiopathologie Inflammation chronique irréversible des voies respiratoires ( bronchioles et alvéoles ) et des vaisseaux sanguins pulmonaires - Perte d'élasticité des poumons ( passage de l'air plus difficile lors de l'expiration ) - Obstruction des voies respiratoires causé par une sécrétion excessive de mucus, un oedème de la muqueuse et un bronchospasme., - Raidissement de la paroi thoracique ( ↓ amplitude respiratoire, ↑ viscosité du mucus ) - ↓ de l'élasticité - ↓ compliance de la paroi thoracique ( bruits respiratoires ↓ a/n de la base des poumons ) - ↓ nombre d'alvéoles fonctionnelles - ↓ force musculaire expîratoire - ↓ de l'activité ciliaire ( ↑ le risque d'infection : pneumonie ) - ↓ de la force de la toux ???? MPOC, Destruction alvéolaires ↓ du lit vasculaire pulmonaire ???? ↑ résistance système vasculaire pulmonaire, Tabagisme à long terme provoque Bronches et bronchioles : bronchite chronique, MPOC, asthme Cils vibratiles : bronchite chronique, perte des cils vibratiles Glandes muqueuses : ↑ des sécrétions, ↑ toux, hyperplasie et hypertrophie des glandes Macrophages alvéolaires : destruction des parois alvéolaires, ↑ fréquence des infections Fibres d'élastine et de collagène : emphysème, perte d'élasticité, Hypoxie ???? Vasoconstriction pulmonaire, Polyglobulie, donc hyperviscosité ???? HTP, Inflammation chronique irréversible des voies respiratoires ( bronchioles et alvéoles ) et des vaisseaux sanguins pulmonaires - Perte d'élasticité des poumons ( passage de l'air plus difficile lors de l'expiration ) - Obstruction des voies respiratoires causé par une sécrétion excessive de mucus, un oedème de la muqueuse et un bronchospasme. mécanismes de défenses - Filtration de l'air ( poils du nez ) - Clairance mucociliaire ( cils vibratiles ) - Réflexe tussigène ( la toux ) - bronchoconstriction - Macrophages alvéolaires ( ↓ alvéoles et d'élasticité ), - Anamnèse et examen physique -Test de fonction pulmonaire - Saturométrie - RX pulmonaire - ECG et écho cardiaque - Gaz artériel - FSC - Culture des expectorations, si signes d'infection ???? Inflammation chronique irréversible des voies respiratoires ( bronchioles et alvéoles ) et des vaisseaux sanguins pulmonaires - Perte d'élasticité des poumons ( passage de l'air plus difficile lors de l'expiration ) - Obstruction des voies respiratoires causé par une sécrétion excessive de mucus, un oedème de la muqueuse et un bronchospasme., - Toux chronique - sécrétions excessives de mucus - limitation du passage de l'air dans les poumons - anomalies liées aux échanges gazeux - hypertension pulmonaire - coeur pulmonaire - dyspnée - perte de poids involontaire - fatigue chronique Examen clinique / paraclinique - Anamnèse et examen physique -Test de fonction pulmonaire - Saturométrie - RX pulmonaire - ECG et écho cardiaque - Gaz artériel - FSC - Culture des expectorations, si signes d'infection