WARNING:
JavaScript is turned OFF. None of the links on this concept map will
work until it is reactivated.
If you need help turning JavaScript On, click here.
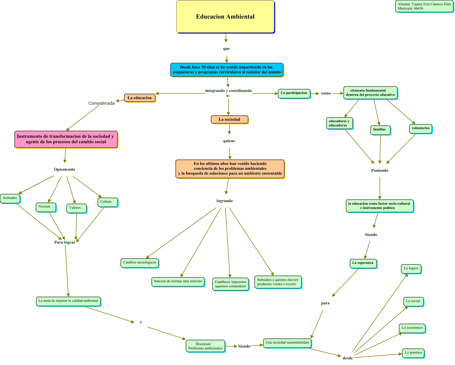
Este Cmap, tiene información relacionada con: yaji, Una sociedad sustentabilidad desde Lo logico, Cultura Para lograr La meta de mejorar la calidad ambiental, Instrumento de transformacion de la sociedad y agente de los procesos del cambio social Opteniendo Actitudes, Instrumento de transformacion de la sociedad y agente de los procesos del cambio social Opteniendo Cultura, La sociedad quiene En los ultimos años han venido haciendo conciencia de los problemas ambientales y la busqueda de soluciones para un ambiente sustentable, En los ultimos años han venido haciendo conciencia de los problemas ambientales y la busqueda de soluciones para un ambiente sustentable logrando Subsidios a quienes elavore productos verdes o recicle, elemento fundamental dentron del proyecto educativo ???? familias, Instrumento de transformacion de la sociedad y agente de los procesos del cambio social Opteniendo Actitudes, En los ultimos años han venido haciendo conciencia de los problemas ambientales y la busqueda de soluciones para un ambiente sustentable logrando Establecer impuestos aquienes contaminen, Instrumento de transformacion de la sociedad y agente de los procesos del cambio social Opteniendo Normas, En los ultimos años han venido haciendo conciencia de los problemas ambientales y la busqueda de soluciones para un ambiente sustentable logrando Sancion de normas mas estrictas, En los ultimos años han venido haciendo conciencia de los problemas ambientales y la busqueda de soluciones para un ambiente sustentable logrando Cambios tecnologicos, La educacion Considerada Instrumento de transformacion de la sociedad y agente de los procesos del cambio social, Normas Para lograr La meta de mejorar la calidad ambiental, La esperanza para Una sociedad sustentabilidad, Valores Para lograr La meta de mejorar la calidad ambiental, elemento fundamental dentron del proyecto educativo ???? voluntarios, Actitudes Para lograr La meta de mejorar la calidad ambiental, Una sociedad sustentabilidad desde Lo economico, Desde hace 30 años se ha venido impartiendo en las asignaturas y programas curriculares al rededor del mundo integrando y coordinando a: ????