WARNING:
JavaScript is turned OFF. None of the links on this concept map will
work until it is reactivated.
If you need help turning JavaScript On, click here.
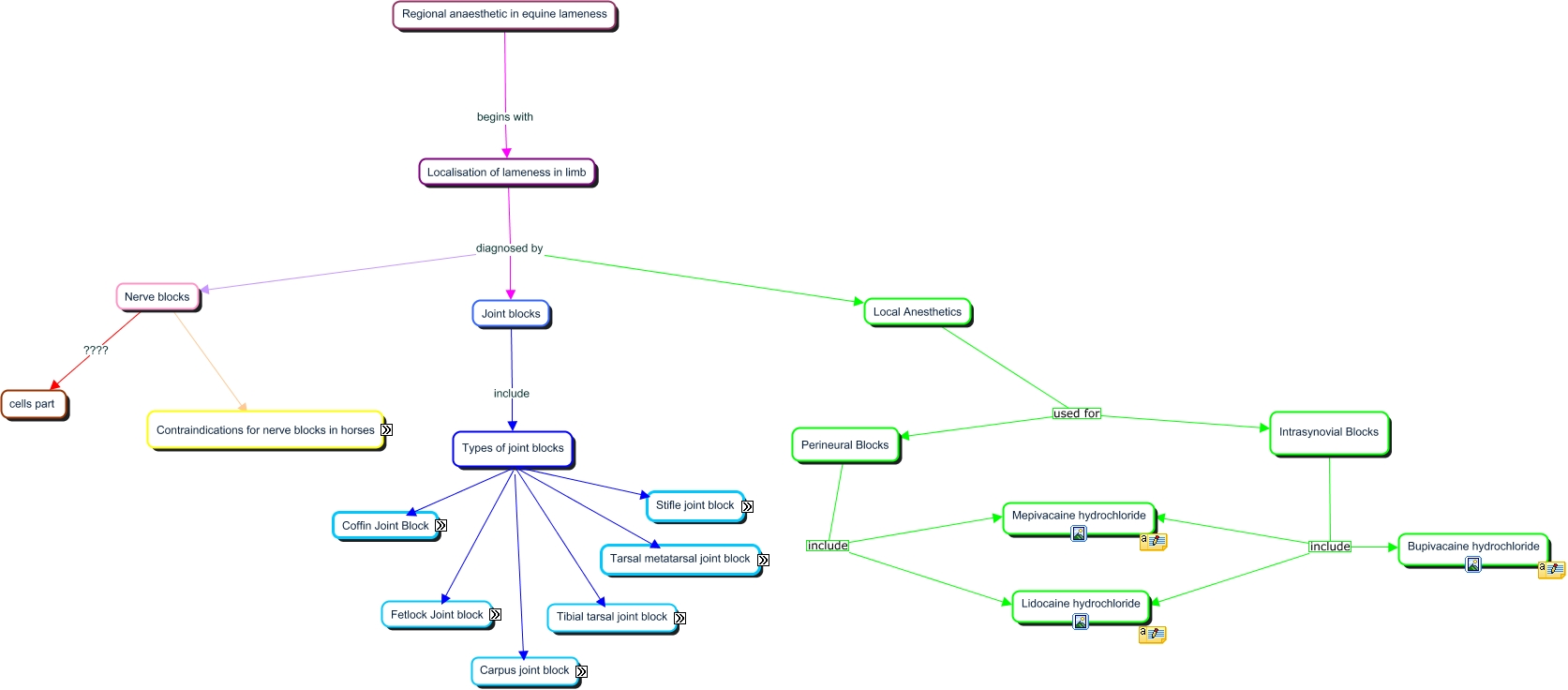
This Concept Map, created with IHMC CmapTools, has information related to: Contraindications for Nerve Blocks. - LJacob, Types of joint blocks Stifle joint block, Contraindications for Nerve Blocks in horses Includes Joint infections, Regional anaesthetic in equine lameness begins with Localisation of lameness in limb, Perineural Blocks include Lidocaine hydrochloride, Perineural Blocks include Mepivacaine hydrochloride, Contraindications for Nerve Blocks in horses Includes Expense, tibial tarsal joint block What do you need? 1.5" 20 G 10-20cc Procedure: Dorsal medial aspect of the hock, the joint is palpated and the needle is inserted directly inwards. Structures blocked: Tibal tarsal itself, proximal intertarsal joint., Stifle joint block What do we need? 1.5" 18G ᡌcc Procedure: 1. Medial femoral tibia- needle is inserted in between the medial patellar ligament and medial collateral ligament, proximal to the tibial tuberosity. Avoid vessels. 2. Femoral Patellar- needle is inserted in between the medial and middle patellar ligament proximal to tibial tuberosity. Needle is angled towards suprapatellar recess 3. lateral femoral tibial- needle is inserted caudal to the lateral collateral ligament proximal to proximal lateral edge of the tibia, Local Anesthetics used for Perineural Blocks, Local Anesthetics used for Intrasynovial Blocks, Types of joint blocks Tarsal metatarsal joint block, Nerve blocks ????, Intrasynovial Blocks include Bupivacaine hydrochloride, Intrasynovial Blocks include Mepivacaine hydrochloride, Contraindications for Nerve Blocks in horses Includes Poor response in the animal, Tarsal metatarsal joint block What do you need? 1.5" 20G needle 3-5cc Procedure: Injected on the plantar lateral aspect of the hock, needle is inserted immediately above the head of the lateral splint bone, needle is angled in a dorsal medial and distal direction, Types of joint blocks Carpus joint block- seen in race horses that have arthritis, Types of joint blocks coffin joint block- common site of lameness found in young thoroughbred horses, Contraindications for Nerve Blocks in horses Includes Articular cartilage degeneration, Localisation of lameness in limb diagnosed by Local Anesthetics