WARNING:
JavaScript is turned OFF. None of the links on this concept map will
work until it is reactivated.
If you need help turning JavaScript On, click here.
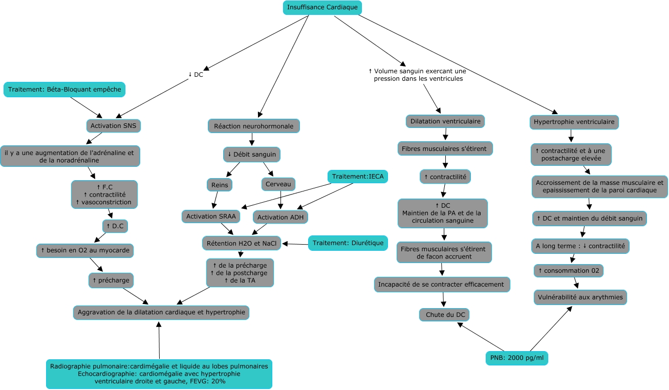
Cette carte de concepts créée avec IHMC CmapTools traite de: icc, Traitement:IECA ???? Activation ADH, ↑ besoin en O2 au myocarde ???? ↑ précharge, Fibres musculaires s'étirent de facon accruent ???? Incapacité de se contracter efficacement, Radiographie pulmonaire:cardimégalie et liquide au lobes pulmonaires Echocardiographie: cardiomégalie avec hypertrophie ventriculaire droite et gauche, FEVG: 20% ???? Aggravation de la dilatation cardiaque et hypertrophie, ↑ D.C ???? ↑ besoin en O2 au myocarde, Rétention H2O et NaCl ???? ↑ de la précharge ↑ de la postcharge ↑ de la TA, Traitement: Diurétique ???? Rétention H2O et NaCl, Insuffisance Cardiaque ↑ Volume sanguin exercant une pression dans les ventricules Dilatation ventriculaire, Reins ???? Activation SRAA, Hypertrophie ventriculaire ???? ↑ contractilité et à une postacharge elevée, Insuffisance Cardiaque ???? Réaction neurohormonale, ↑ consommation 02 ???? Vulnérabilité aux arythmies, ↑ contractilité et à une postacharge elevée ???? Accroissement de la masse musculaire et epaississement de la paroi cardiaque, Insuffisance Cardiaque ↓ DC Activation SNS, il y a une augmentation de l'adrénaline et de la noradrénaline ???? ↑ F.C ↑ contractilité ↑ vasoconstriction, ↑ de la précharge ↑ de la postcharge ↑ de la TA ???? Aggravation de la dilatation cardiaque et hypertrophie, ↑ précharge ???? Aggravation de la dilatation cardiaque et hypertrophie, Traitement:IECA ???? Activation SRAA, Accroissement de la masse musculaire et epaississement de la paroi cardiaque ???? ↑ DC et maintien du débit sanguin, ↓ Débit sanguin ???? Cerveau