WARNING:
JavaScript is turned OFF. None of the links on this concept map will
work until it is reactivated.
If you need help turning JavaScript On, click here.
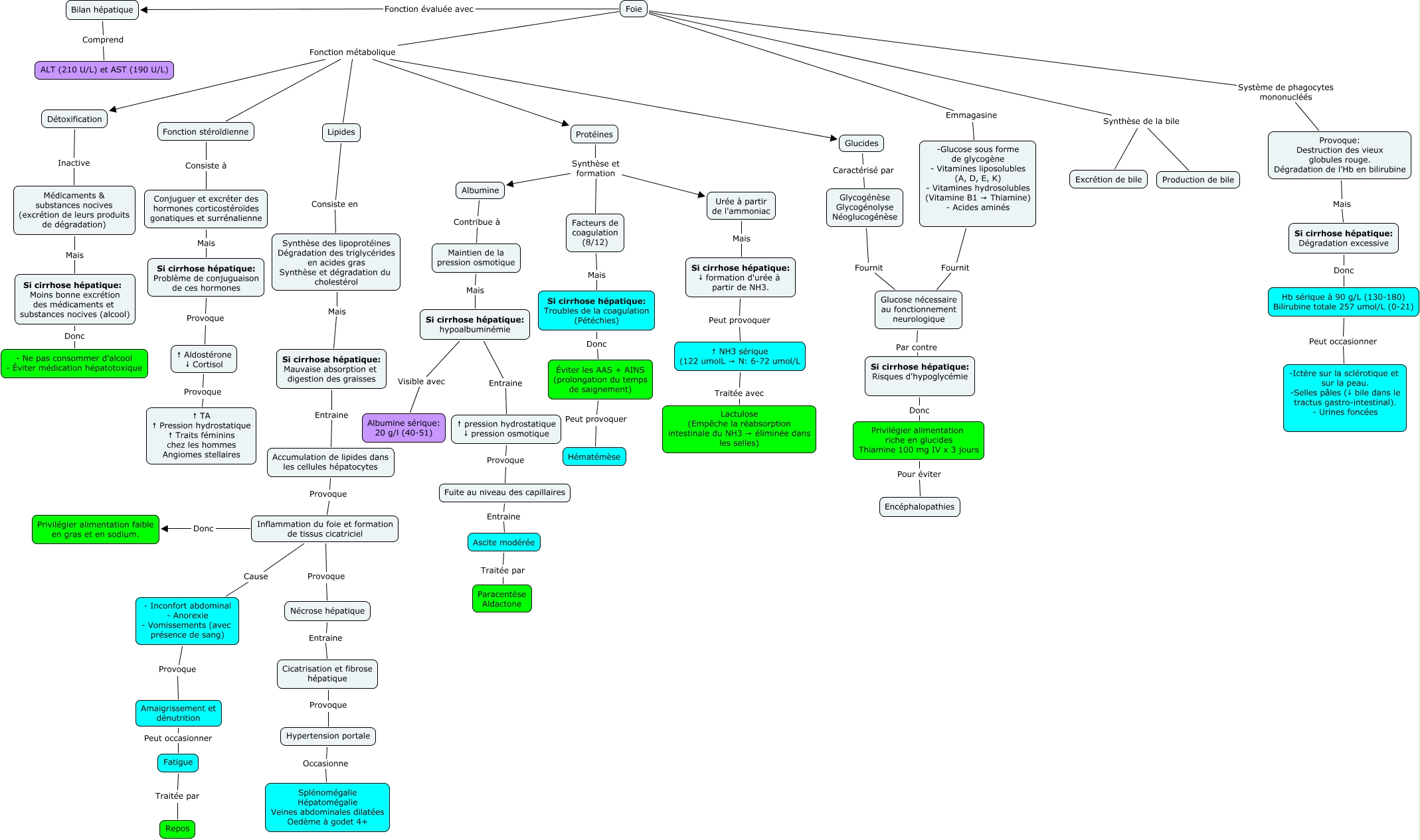
Cette carte de concepts créée avec IHMC CmapTools traite de: Cirrhose, Amaigrissement et dénutrition Peut occasionner Fatigue, Fatigue Traitée par Repos, Ascite modérée Traitée par Paracentèse Aldactone, Éviter les AAS + AINS (prolongation du temps de saignement) Peut provoquer Hématémèse, Foie Fonction métabolique Glucides, - Inconfort abdominal - Anorexie - Vomissements (avec présence de sang) Provoque Amaigrissement et dénutrition, Maintien de la pression osmotique Mais Si cirrhose hépatique: hypoalbuminémie, ↑ NH3 sérique (122 umolL → N: 6-72 umol/L Traitée avec Lactulose (Empêche la réabsorption intestinale du NH3 → éliminée dans les selles), Glucose nécessaire au fonctionnement neurologique Par contre Si cirrhose hépatique: Risques d'hypoglycémie, Si cirrhose hépatique: Mauvaise absorption et digestion des graisses Entraine Accumulation de lipides dans les cellules hépatocytes, Provoque: Destruction des vieux globules rouge. Dégradation de l'Hb en bilirubine Mais Si cirrhose hépatique: Dégradation excessive, Privilégier alimentation riche en glucides Thiamine 100 mg IV x 3 jours Pour éviter Encéphalopathies, Foie Synthèse de la bile Production de bile, Si cirrhose hépatique: ↓ formation d'urée à partir de NH3. Peut provoquer ↑ NH3 sérique (122 umolL → N: 6-72 umol/L, Cicatrisation et fibrose hépatique Provoque Hypertension portale, Glucides Caractérisé par Glycogénèse Glycogénolyse Néoglucogénèse, Foie Synthèse de la bile Excrétion de bile, Inflammation du foie et formation de tissus cicatriciel Donc Privilégier alimentation faible en gras et en sodium., Albumine Contribue à Maintien de la pression osmotique, Bilan hépatique Comprend ALT (210 U/L) et AST (190 U/L)