WARNING:
JavaScript is turned OFF. None of the links on this concept map will
work until it is reactivated.
If you need help turning JavaScript On, click here.
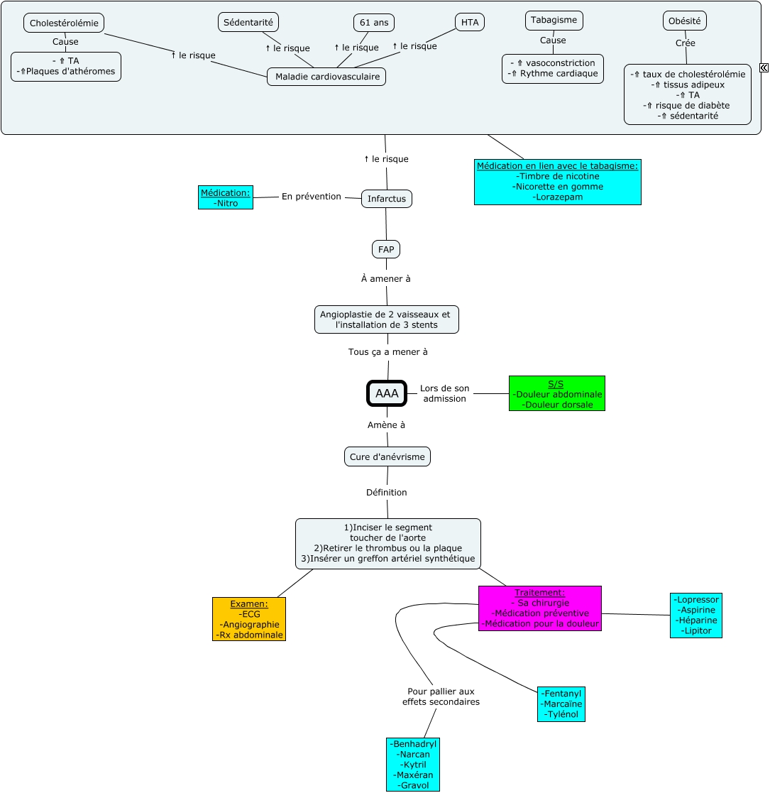
Cette carte de concepts créée avec IHMC CmapTools traite de: Cure des AAA, Sédentarité ↑ le risque Maladie cardiovasculaire, Médication en lien avec le tabagisme: -Timbre de nicotine -Nicorette en gomme -Lorazepam ???? ????, Infarctus En prévention Médication: -Nitro, FAP À amener à Angioplastie de 2 vaisseaux et l'installation de 3 stents, HTA ↑ le risque Maladie cardiovasculaire, Cholestérolémie Cause - ⇑ TA -⇑Plaques d'athéromes, 1)Inciser le segment toucher de l'aorte 2)Retirer le thrombus ou la plaque 3)Insérer un greffon artériel synthétique ???? Traitement: - Sa chirurgie -Médication préventive -Médication pour la douleur, Cure d'anévrisme Définition 1)Inciser le segment toucher de l'aorte 2)Retirer le thrombus ou la plaque 3)Insérer un greffon artériel synthétique, Infarctus ???? FAP, Tabagisme Cause - ⇑ vasoconstriction -⇑ Rythme cardiaque, AAA Lors de son admission S/S -Douleur abdominale -Douleur dorsale, Traitement: - Sa chirurgie -Médication préventive -Médication pour la douleur ???? -Lopressor -Aspirine -Héparine -Lipitor, Traitement: - Sa chirurgie -Médication préventive -Médication pour la douleur ???? -Fentanyl -Marcaïne -Tylénol, 61 ans ↑ le risque Maladie cardiovasculaire, Cholestérolémie ↑ le risque Maladie cardiovasculaire, Obésité Crée -⇑ taux de cholestérolémie -⇑ tissus adipeux -⇑ TA -⇑ risque de diabète -⇑ sédentarité, ???? ↑ le risque Infarctus, Traitement: - Sa chirurgie -Médication préventive -Médication pour la douleur Pour pallier aux effets secondaires -Benhadryl -Narcan -Kytril -Maxéran -Gravol, 1)Inciser le segment toucher de l'aorte 2)Retirer le thrombus ou la plaque 3)Insérer un greffon artériel synthétique ???? Examen: -ECG -Angiographie -Rx abdominale, Angioplastie de 2 vaisseaux et l'installation de 3 stents Tous ça a mener à AAA