WARNING:
JavaScript is turned OFF. None of the links on this concept map will
work until it is reactivated.
If you need help turning JavaScript On, click here.
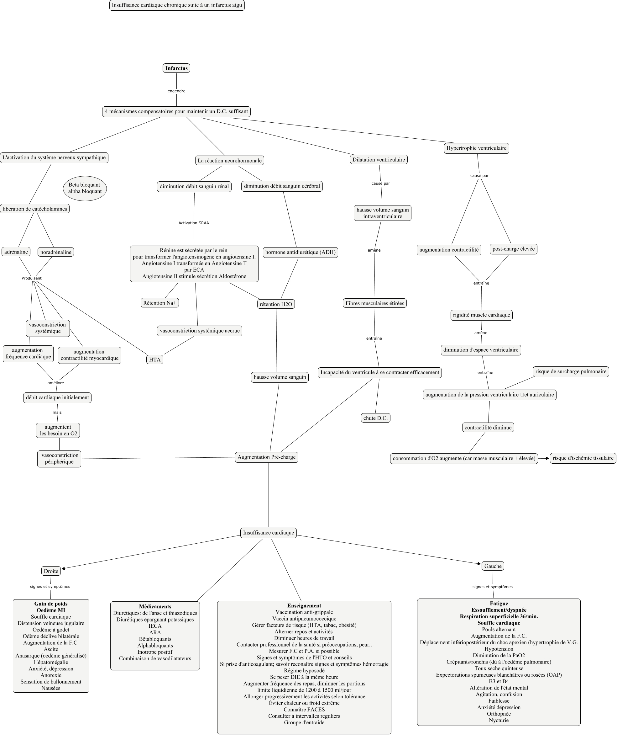
Cette carte de concepts créée avec IHMC CmapTools traite de: insuffisance cardiaque, Rénine est sécrétée par le rein pour transformer l'angiotensinogène en angiotensine I. Angiotensine I transformée en Angiotensine II par ECA Angiotensine II stimule sécrétion Aldostérone ???? vasoconstriction systémique accrue, 4 mécanismes compensatoires pour maintenir un D.C. suffisant ???? La réaction neurohormonale, Incapacité du ventricule à se contracter efficacement ???? Augmentation Pré-charge, noradrénaline Produisent augmentation fréquence cardiaque, Fibres musculaires étirées entraîne Incapacité du ventricule à se contracter efficacement, hausse volume sanguin intraventriculaire amène Fibres musculaires étirées, Hypertrophie ventriculaire causé par augmentation contractilité, noradrénaline Produisent HTA, adrénaline Produisent vasoconstriction systémique, Dilatation ventriculaire causé par hausse volume sanguin intraventriculaire, Insuffisance cardiaque ???? Gauche, Infarctus engendre 4 mécanismes compensatoires pour maintenir un D.C. suffisant, Gauche signes et symptômes Fatigue Essoufflement/dyspnée Respiration superficielle 36/min. Souffle cardiaque Pouls alternant Augmentation de la F.C. Déplacement infériopostérieur du choc apexien (hypertrophie de V.G. Hypotension Diminution de la PaO2 Crépitants/ronchis (dû à l'oedème pulmonaire) Toux sèche quinteuse Expectorations spumeuses blanchâtres ou rosées (OAP) B3 et B4 Altération de l'état mental Agitation, confusion Faiblesse Anxiété dépression Orthopnée Nycturie, augmentation contractilité myocardique améliore débit cardiaque initialement, adrénaline Produisent augmentation fréquence cardiaque, augmentent les besoin en O2 ???? vasoconstriction périphérique, Rénine est sécrétée par le rein pour transformer l'angiotensinogène en angiotensine I. Angiotensine I transformée en Angiotensine II par ECA Angiotensine II stimule sécrétion Aldostérone ???? Rétention Na+, La réaction neurohormonale ???? diminution débit sanguin cérébral, vasoconstriction périphérique ???? Augmentation Pré-charge, adrénaline Produisent HTA