WARNING:
JavaScript is turned OFF. None of the links on this concept map will
work until it is reactivated.
If you need help turning JavaScript On, click here.
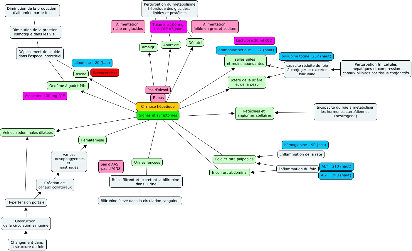
Cette carte de concepts créée avec IHMC CmapTools traite de: Cirrhose hépatique, Signes et symptômes ???? Foie et rate palpables, Reins filtrent et excrètent la bilirubine dans l'urine ???? Urines foncées, Diminution de la production d'albumine par le foie ???? Diminution de la pression osmotique dans les v.s., Diminution de la pression osmotique dans les v.s. ???? Déplacement de liquide dans l'espace interstitiel, capacité réduite du foie à conjuger et excréter bilirubine ???? Ictère de la sclère et de la peau, Création de canaux collatéraux ???? varices oesophagyennes et gastriques, Bilirubine élevé dans la circulation sanguine ???? Reins filtrent et excrètent la bilirubine dans l'urine, Perturbation du métabolisme hépatique des glucides, lipides et protéines ???? Amaigri, Changement dans la structure du foie ???? Obstruction de la circulation sanguine, Inflammation du foie ???? Inconfort abdominal, Incapacité du foie à métaboliser les hormones stéroïdiennes (oestrogène) ???? Pétéchies et angiomes stellaires, Signes et symptômes ???? Anorexie, Signes et symptômes ???? selles pâles et moins abondantes, Signes et symptômes ???? Pétéchies et angiomes stellaires, Hypertension portale ???? Veines abdominales dilatées, varices oesophagyennes et gastriques ???? Hématémèse, Déplacement de liquide dans l'espace interstitiel ???? Ascite, Signes et symptômes ???? Dénutri, Perturbation du métabolisme hépatique des glucides, lipides et protéines ???? Anorexie, Signes et symptômes ???? Oedème à godet MIs