WARNING:
JavaScript is turned OFF. None of the links on this concept map will
work until it is reactivated.
If you need help turning JavaScript On, click here.
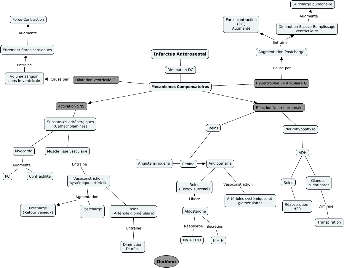
Cette carte de concepts créée avec IHMC CmapTools traite de: insufisance cardiaque, Diminution Espace Remplissage ventriculaire Augmente Surcharge pulmonaire, Activation SNS ???? Substances adrénergiques (Cathécholamines), Augmentation Postcharge Entraine Force contraction (DC) Augmenté, Infarctus Antéroseptal ???? Diminution DC, Réaction Neurohormonale ???? Reins, Vasoconstriction systémique artérielle Agmentation Précharge (Retour veineux), Mécanismes Compensatoires ???? Activation SNS, ADH ???? Glandes sudoripares, Substances adrénergiques (Cathécholamines) ???? Myocarde, Aldostérone Réabsorbe Na + H2O, Mécanismes Compensatoires ???? Réaction Neurohormonale, Myocarde Augmente Contractilité, Volume sanguin dans le ventricule Entraine Étirement fibres cardiaques, Glandes sudoripares Diminue Transpiration, Dilatation ventricule G Causé par Volume sanguin dans le ventricule, Aldostérone Sécrétion K + H, Myocarde Augmente FC, Angiotensine ???? Reins (Cortex surrénal), Diminution DC ???? Mécanismes Compensatoires, Reins ???? Rénine