WARNING:
JavaScript is turned OFF. None of the links on this concept map will
work until it is reactivated.
If you need help turning JavaScript On, click here.
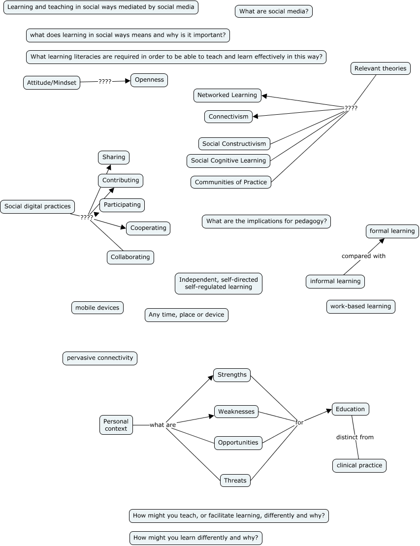
This Concept Map, created with IHMC CmapTools, has information related to: Social Learning and Teaching mediated by Social Media, Attitude/Mindset ???? Openness, Personal context what are Opportunities, Social digital practices ???? Participating, Personal context what are Strengths, Social digital practices ???? Sharing, informal learning compared with formal learning, Personal context what are Threats, Social digital practices ???? Contributing, Relevant theories ???? Communities of Practice, Personal context what are Weaknesses, Relevant theories ???? Social Cognitive Learning, Weaknesses for Education, Threats for Education, Strengths for Education, Opportunities for Education, Relevant theories ???? Connectivism, Relevant theories ???? Social Constructivism, Relevant theories ???? Networked Learning, Social digital practices ???? Cooperating, Education distinct from clinical practice