WARNING:
JavaScript is turned OFF. None of the links on this concept map will
work until it is reactivated.
If you need help turning JavaScript On, click here.
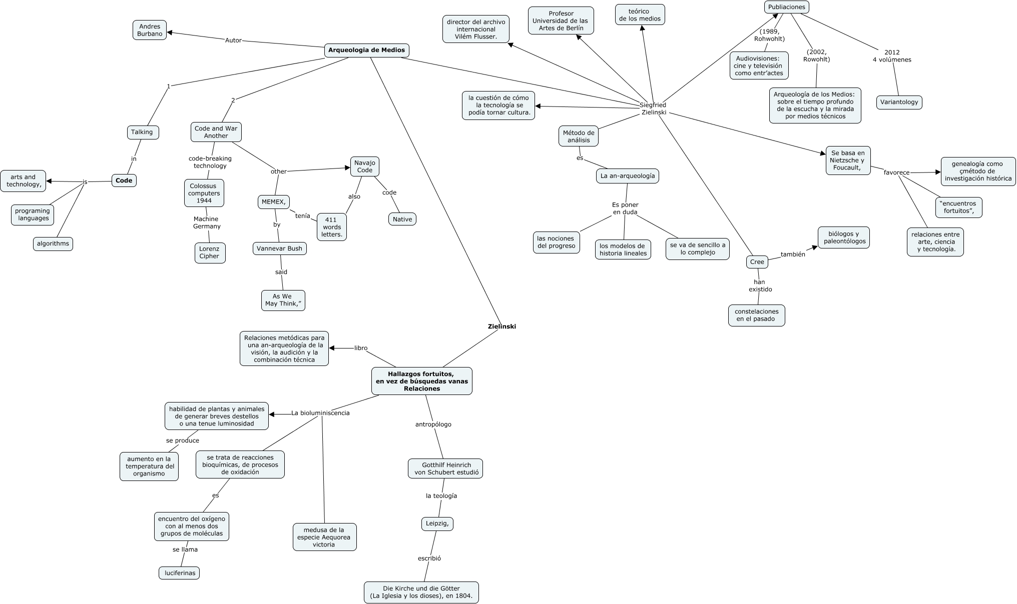
Este Cmap, tiene información relacionada con: Arqueología de medios_Burbano_Zielinski, Se basa en Nietzsche y Foucault, favorece “encuentros fortuitos”,, Método de análisis es La an-arqueología, Code and War Another code-breaking technology Colossus computers 1944, Arqueologia de Medios Zielinski Hallazgos fortuitos, en vez de búsquedas vanas Relaciones, Leipzig, escribió Die Kirche und die Götter (La Iglesia y los dioses), en 1804., Arqueologia de Medios 1 Talking, Publiaciones (1989, Rohwohlt) Audiovisiones: cine y televisión como entr’actes, Code is programing languages, Arqueologia de Medios Siegfried Zielinski director del archivo internacional Vilém Flusser., encuentro del oxígeno con al menos dos grupos de moléculas se llama luciferinas, Hallazgos fortuitos, en vez de búsquedas vanas Relaciones La bioluminiscencia medusa de la especie Aequorea victoria, Arqueologia de Medios Siegfried Zielinski teórico de los medios, Code is algorithms, Arqueologia de Medios Autor Andres Burbano, Arqueologia de Medios Siegfried Zielinski Se basa en Nietzsche y Foucault,, La an-arqueología Es poner en duda las nociones del progreso, Talking in Code, Code is arts and technology,, Arqueologia de Medios Siegfried Zielinski Publiaciones, Se basa en Nietzsche y Foucault, favorece genealogía como çmétodo de investigación histórica