WARNING:
JavaScript is turned OFF. None of the links on this concept map will
work until it is reactivated.
If you need help turning JavaScript On, click here.
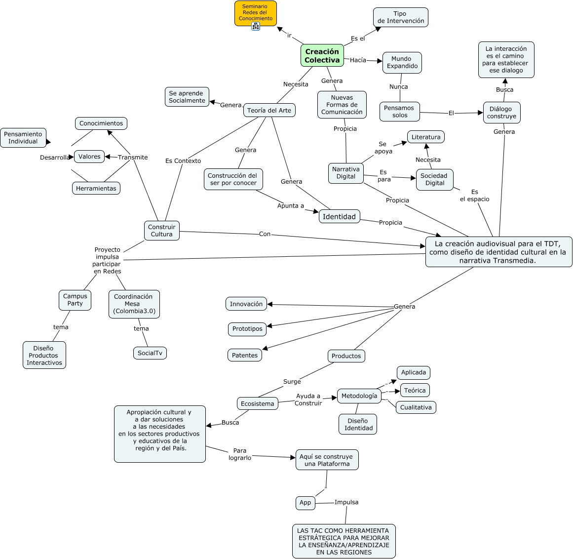
Este Cmap, tiene información relacionada con: Creación Colectiva, Identidad Propicia La creación audiovisual para el TDT, como diseño de identidad cultural en la narrativa Transmedia., Narrativa Digital Es para Sociedad Digital, Metodología . Diseño Identidad, Construir Cultura Proyecto impulsa participar en Redes Coordinación Mesa (Colombia3.0), Construir Cultura Proyecto impulsa participar en Redes Campus Party, Teoría del Arte Genera Construcción del ser por conocer, Creación Colectiva ir Seminario Redes del Conocimiento, Construcción del ser por conocer Apunta a Identidad, Metodología . Aplicada, Metodología . Teórica, Creación Colectiva Hacía Mundo Expandido, Construir Cultura Con La creación audiovisual para el TDT, como diseño de identidad cultural en la narrativa Transmedia., Creación Colectiva Genera Nuevas Formas de Comunicación, La creación audiovisual para el TDT, como diseño de identidad cultural en la narrativa Transmedia. Genera Patentes, Narrativa Digital Se apoya Literatura, App Impulsa LAS TAC COMO HERRAMIENTA ESTRÁTEGICA PARA MEJORAR LA ENSEÑANZA/APRENDIZAJE EN LAS REGIONES, La creación audiovisual para el TDT, como diseño de identidad cultural en la narrativa Transmedia. Proyecto impulsa participar en Redes Coordinación Mesa (Colombia3.0), Teoría del Arte Es Contexto Construir Cultura, Conocimientos Desarrolla Pensamiento Individual, Sociedad Digital Necesita Literatura