WARNING:
JavaScript is turned OFF. None of the links on this concept map will
work until it is reactivated.
If you need help turning JavaScript On, click here.
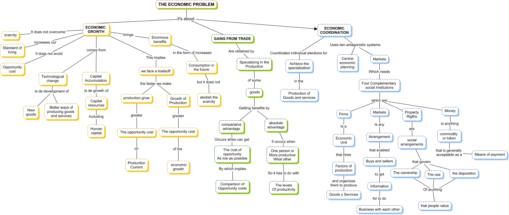
Este Cmap, tiene información relacionada con: CONTTEXTO ECONOMICO 2, production grow greater The opportunity cost, Capital Accumulation Is de growth of Capital resources, The use Of anything that people value, The opportunity cost of the economic growth, ECONOMIC GROWTH This implies we face a tradeoff, Technological change Is de development of New goods, THE ECONOMIC PROBLEM it's about GAINS FROM TRADE, ECONOMIC COORDINATION Uses two antagonistic systems Central economic planning, Achieve the specialization in the Production of Goods and services, THE ECONOMIC PROBLEM it's about ECONOMIC COORDINATION, ECONOMIC COORDINATION Coordinates individual elections for Achieve the specialization, commodity or token that is generally acceptable as a Means of payment, Information for to do Business with each other, Four Complementary social Institutions which are Property Rigths, Markets Is any Arrangement, Markets Which needs Four Complementary social Institutions, Growth of Production greater The opportunity cost, Property Rigths are social arrangements, ECONOMIC GROWTH It does not overcome scarcity, ECONOMIC GROWTH brings Enormous benefits