WARNING:
JavaScript is turned OFF. None of the links on this concept map will
work until it is reactivated.
If you need help turning JavaScript On, click here.
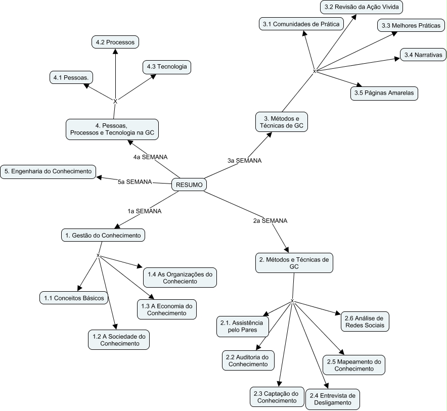
Esse mapa conceitual, produzido no IHMC CmapTools, tem a informação relacionada a: resumo, 3. Métodos e Técnicas de GC x 3.1 Comunidades de Prática, RESUMO 5a SEMANA 5. Engenharia do Conhecimento, 1. Gestão do Conhecimento x 1.3 A Economia do Conhecimento, RESUMO 3a SEMANA 3. Métodos e Técnicas de GC, 4. Pessoas, Processos e Tecnologia na GC X 4.1 Pessoas., RESUMO 4a SEMANA 4. Pessoas, Processos e Tecnologia na GC, RESUMO 2a SEMANA 2. Métodos e Técnicas de GC, 3. Métodos e Técnicas de GC x 3.3 Melhores Práticas, 4. Pessoas, Processos e Tecnologia na GC X 4.3 Tecnologia, 2. Métodos e Técnicas de GC x 2.5 Mapeamento do Conhecimento, 3. Métodos e Técnicas de GC x 3.2 Revisão da Ação Vivida, 3. Métodos e Técnicas de GC x 3.4 Narrativas, 1. Gestão do Conhecimento x 1.4 As Organizações do Conheciento, 2. Métodos e Técnicas de GC x 2.3 Captação do Conhecimento, 4. Pessoas, Processos e Tecnologia na GC X 4.2 Processos, 2. Métodos e Técnicas de GC x 2.4 Entrevista de Desligamento, 1. Gestão do Conhecimento x 1.2 A Sociedade do Conhecimento, 2. Métodos e Técnicas de GC x 2.6 Análise de Redes Sociais, 3. Métodos e Técnicas de GC x 3.5 Páginas Amarelas, 2. Métodos e Técnicas de GC x 2.1. Assistência pelo Pares