WARNING:
JavaScript is turned OFF. None of the links on this concept map will
work until it is reactivated.
If you need help turning JavaScript On, click here.
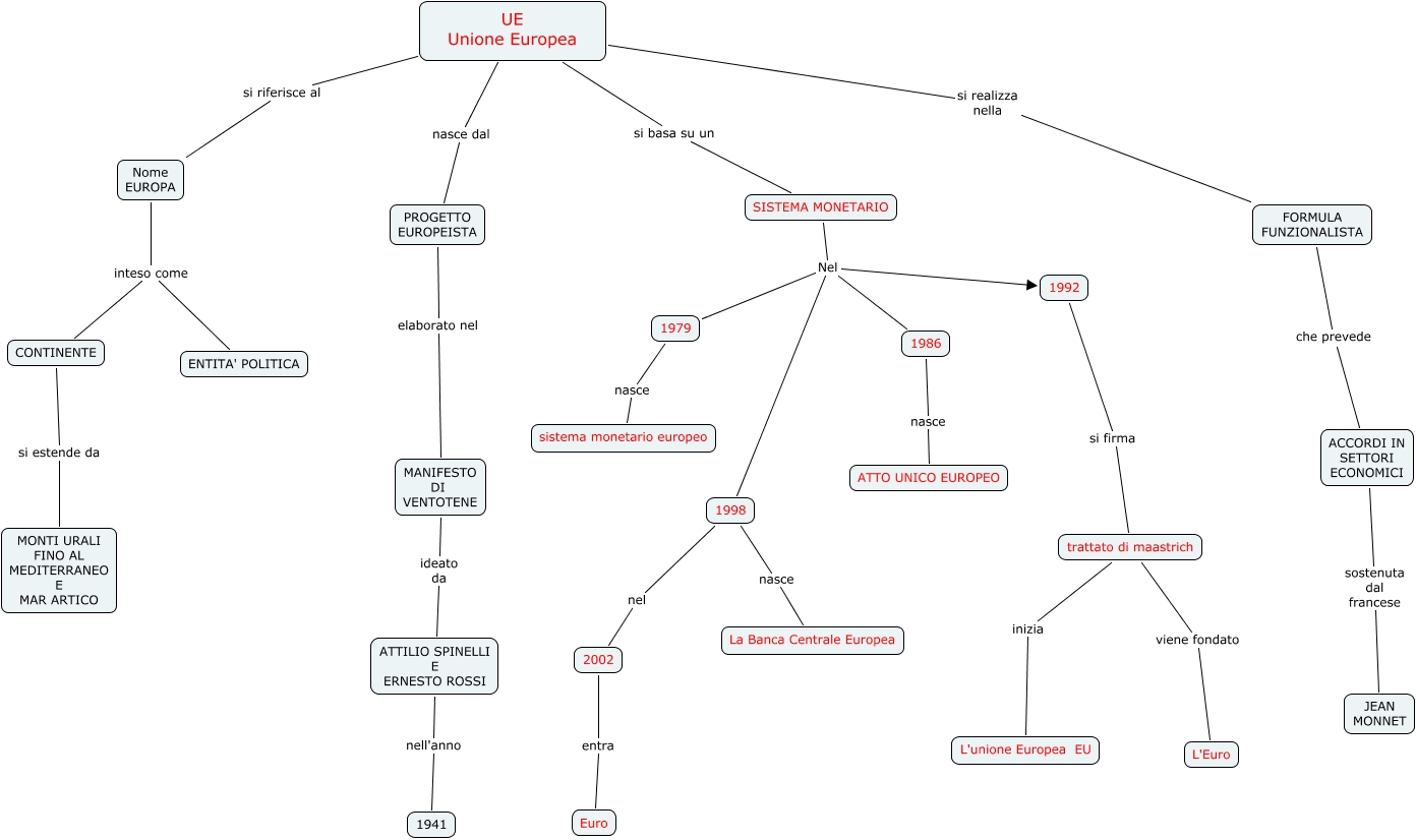
Questa Cmap, creata con IHMC CmapTools, contiene informazioni relative a: Europa Roberto-giulio, SISTEMA MONETARIO Nel 1998, PROGETTO EUROPEISTA elaborato nel MANIFESTO DI VENTOTENE, Nome EUROPA inteso come ENTITA' POLITICA, SISTEMA MONETARIO Nel 1992, 1986 nasce ATTO UNICO EUROPEO, 2002 entra Euro, CONTINENTE si estende da MONTI URALI FINO AL MEDITERRANEO E MAR ARTICO, trattato di maastrich viene fondato L'Euro, ACCORDI IN SETTORI ECONOMICI sostenuta dal francese JEAN MONNET, 1992 si firma trattato di maastrich, SISTEMA MONETARIO Nel 1986, 1979 nasce sistema monetario europeo, 1998 nel 2002, SISTEMA MONETARIO Nel 1979, UE Unione Europea si basa su un SISTEMA MONETARIO, UE Unione Europea nasce dal PROGETTO EUROPEISTA, 1998 nasce La Banca Centrale Europea, trattato di maastrich inizia L'unione Europea EU, ATTILIO SPINELLI E ERNESTO ROSSI nell'anno 1941, MANIFESTO DI VENTOTENE ideato da ATTILIO SPINELLI E ERNESTO ROSSI