WARNING:
JavaScript is turned OFF. None of the links on this concept map will
work until it is reactivated.
If you need help turning JavaScript On, click here.
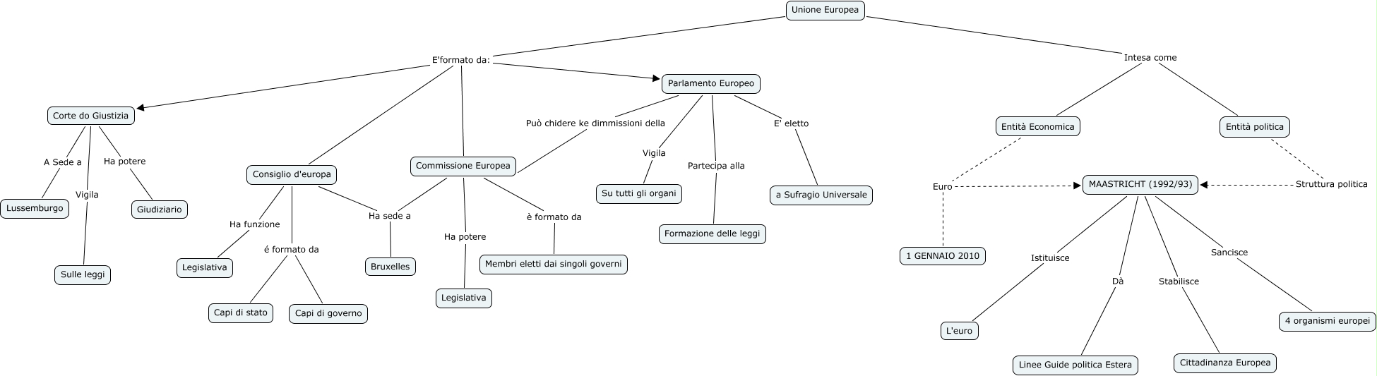
Questa Cmap, creata con IHMC CmapTools, contiene informazioni relative a: UE-giulio, Unione Europea Intesa come Entità politica, Unione Europea E'formato da: Consiglio d'europa, Parlamento Europeo Vigila Su tutti gli organi, MAASTRICHT (1992/93) Istituisce L'euro, Consiglio d'europa Ha sede a Bruxelles, Parlamento Europeo Può chidere ke dimmissioni della Commissione Europea, MAASTRICHT (1992/93) Stabilisce Cittadinanza Europea, Commissione Europea Ha potere Legislativa, Commissione Europea Ha sede a Bruxelles, Parlamento Europeo Partecipa alla Formazione delle leggi, Unione Europea E'formato da: Parlamento Europeo, Consiglio d'europa é formato da Capi di governo, Consiglio d'europa é formato da Capi di stato, Corte do Giustizia Vigila Sulle leggi, Consiglio d'europa Ha funzione Legislativa, Commissione Europea è formato da Membri eletti dai singoli governi, Entità Economica Euro MAASTRICHT (1992/93), Corte do Giustizia Ha potere Giudiziario, MAASTRICHT (1992/93) Dà Linee Guide politica Estera, Parlamento Europeo E' eletto a Sufragio Universale