WARNING:
JavaScript is turned OFF. None of the links on this concept map will
work until it is reactivated.
If you need help turning JavaScript On, click here.
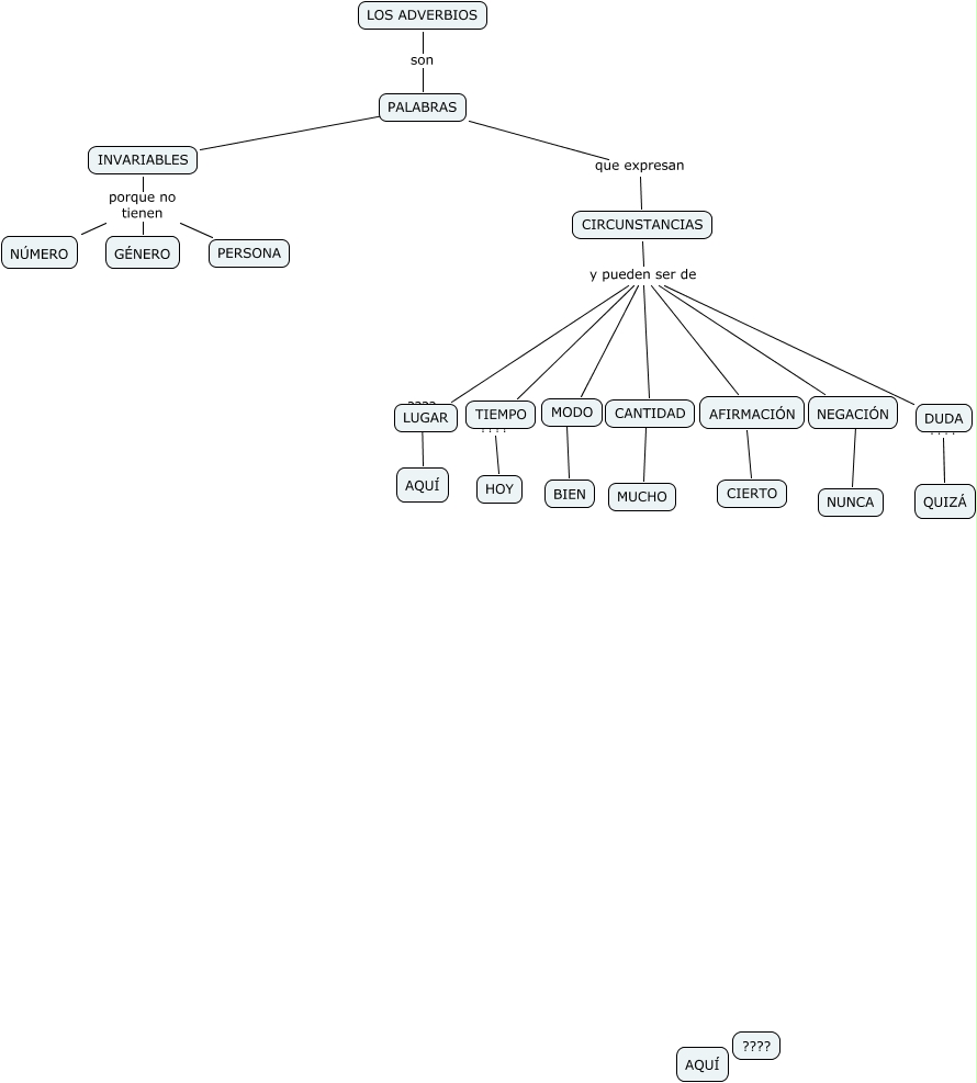
Este Cmap, tiene información relacionada con: LOS ADVERBIOS(CRISTINA), CIRCUNSTANCIAS y pueden ser de LUGAR, LOS ADVERBIOS son PALABRAS, INVARIABLES porque no tienen NÚMERO, CIRCUNSTANCIAS y pueden ser de DUDA, INVARIABLES porque no tienen GÉNERO, INVARIABLES porque no tienen PERSONA, PALABRAS ???? INVARIABLES, CANTIDAD ???? MUCHO, AFIRMACIÓN ???? CIERTO, NEGACIÓN ???? NUNCA, PALABRAS que expresan CIRCUNSTANCIAS, CIRCUNSTANCIAS y pueden ser de MODO, CIRCUNSTANCIAS y pueden ser de CANTIDAD, DUDA ???? QUIZÁ, CIRCUNSTANCIAS y pueden ser de TIEMPO, CIRCUNSTANCIAS y pueden ser de NEGACIÓN, LUGAR ???? AQUÍ, CIRCUNSTANCIAS y pueden ser de AFIRMACIÓN, TIEMPO ???? HOY, MODO ???? BIEN