WARNING:
JavaScript is turned OFF. None of the links on this concept map will
work until it is reactivated.
If you need help turning JavaScript On, click here.
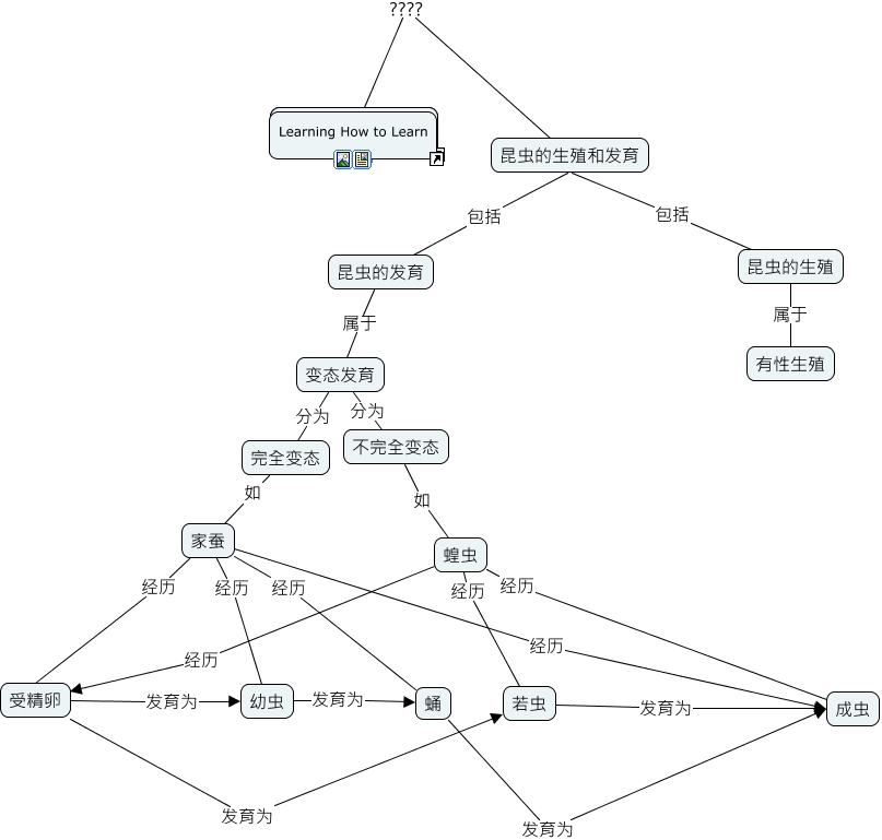
This Concept Map, created with IHMC CmapTools, has information related to: 20170611 Cmap Demo, 昆虫的生殖和发育 包括 昆虫的发育, 昆虫的生殖 属于 有性生殖, 若虫 发育为 成虫, 完全变态 如 家蚕, 变态发育 分为 不完全变态, 昆虫的发育 属于 变态发育, 家蚕 经历 成虫, 蛹 发育为 成虫, 家蚕 经历 幼虫, 蝗虫 经历 受精卵, Learning How to Learn ???? 昆虫的生殖和发育, 家蚕 经历 受精卵, 家蚕 经历 蛹, 昆虫的生殖和发育 包括 昆虫的生殖, 受精卵 发育为 若虫, 不完全变态 如 蝗虫, 蝗虫 经历 若虫, 幼虫 发育为 蛹, 受精卵 发育为 幼虫, 变态发育 分为 完全变态