WARNING:
JavaScript is turned OFF. None of the links on this concept map will
work until it is reactivated.
If you need help turning JavaScript On, click here.
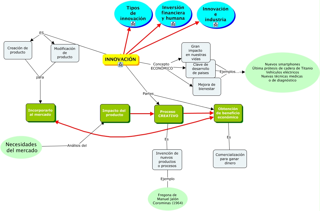
Este Cmap, tiene información relacionada con: innovación, INNOVACIÓN ???? Inversión financiera y humana, INNOVACIÓN Concepto ECONÓMICO Gran impacto en nuestras vidas, INNOVACIÓN Concepto ECONÓMICO Clave de desarrollo de paises, Gran impacto en nuestras vidas Ejemplos... Nuevos smartphones Última prótesis de cadera de Titanio Vehículos eléctricos Nuevas técnicas medicas o de diagnóstico, Clave de desarrollo de paises Ejemplos... Nuevos smartphones Última prótesis de cadera de Titanio Vehículos eléctricos Nuevas técnicas medicas o de diagnóstico, Obtención de beneficio económico Es Comercialización para ganar dinero, Impacto del producto ???? Proceso CREATIVO, Invención de nuevos productos o procesos Ejemplo Fregona de Manuel Jalón Corominas (1964), Necesidades del mercado Análisis del Impacto del producto, INNOVACIÓN Partes Proceso CREATIVO, Proceso CREATIVO ???? Obtención de beneficio económico, Creación de producto para Incorporarlo al mercado, Mejora de bienestar Ejemplos... Nuevos smartphones Última prótesis de cadera de Titanio Vehículos eléctricos Nuevas técnicas medicas o de diagnóstico, INNOVACIÓN ???? Tipos de innovación, INNOVACIÓN Concepto ECONÓMICO Mejora de bienestar, Proceso CREATIVO Es Invención de nuevos productos o procesos, INNOVACIÓN ES Creación de producto, Incorporarlo al mercado ???? Obtención de beneficio económico, INNOVACIÓN Partes Obtención de beneficio económico, Modificación de producto para Incorporarlo al mercado