WARNING:
JavaScript is turned OFF. None of the links on this concept map will
work until it is reactivated.
If you need help turning JavaScript On, click here.
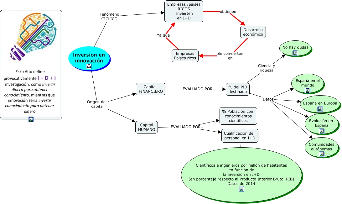
Este Cmap, tiene información relacionada con: invesión en innovación, Capital HUMANO EVALUADO POR... % Población con conocimientos científicos, Empresas /paises RICOS invierten en I+D obtienen Desarrollo económico, % del PIB destinado Datos España en el mundo, % del PIB destinado Datos Comunidades autónomas, Desarrollo económico Se convierten en Empresas Paises ricos, Inversión en innovación Fenómeno CÍCLICO Empresas /paises RICOS invierten en I+D, % del PIB destinado Datos Evolución en España, Inversión en innovación Origen del capital Capital FINANCIERO, % del PIB destinado Ciencia y riqueza No hay dudas, Cualificación del personal en I+D Un dato... Científicos e ingenieros por millón de habitantes en función de la inversión en I+D (en porcentaje respecto al Producto Interior Bruto, PIB) Datos de 2014, Inversión en innovación Origen del capital Capital HUMANO, Capital HUMANO EVALUADO POR... Cualificación del personal en I+D, Empresas Paises ricos Ya que Empresas /paises RICOS invierten en I+D, Capital FINANCIERO EVALUADO POR... % del PIB destinado, % del PIB destinado Datos España en Europa