WARNING:
JavaScript is turned OFF. None of the links on this concept map will
work until it is reactivated.
If you need help turning JavaScript On, click here.
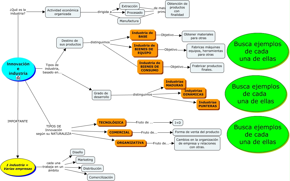
Este Cmap, tiene información relacionada con: industria, 1 industria = Varias empresas cada una trabaja en un ámbito Comercilización, Industria de BIENES DE EQUIPO Objetivo Fabricas máquinas equipos, herramientas para otras, Destino de sus productos distinguimos Industria de BASE, Innovación e industria TIPOS DE Innovación según su NATURALEZA ORGANIZATIVA, TECNOLÓGICA Fruto de ... I+D, Grado de desarrollo distinguimos Industrias MADURAS, Industria de BASE Objetivo Obtener materiales para otras, Extracción de materias primas Obtención de productos con finalidad, COMERCIAL Fruto de... Forma de venta del producto, Innovación e industria TIPOS DE Innovación según su NATURALEZA TECNOLÓGICA, 1 industria = Varias empresas cada una trabaja en un ámbito Marketing, Destino de sus productos distinguimos Industria de BIENES DE CONSUMO, Actividad económica organizada dirigida a Procesado, Actividad económica organizada dirigida a Extracción, Industria de BIENES DE CONSUMO Objetivo Frabricar productos finales., 1 industria = Varias empresas cada una trabaja en un ámbito Diseño, Innovación e industria Tipos de industria, basado en... Destino de sus productos, Grado de desarrollo distinguimos Industrias DINÁMICAS, Grado de desarrollo distinguimos Industrias PUNTERAS, 1 industria = Varias empresas cada una trabaja en un ámbito Distribución