WARNING:
JavaScript is turned OFF. None of the links on this concept map will
work until it is reactivated.
If you need help turning JavaScript On, click here.
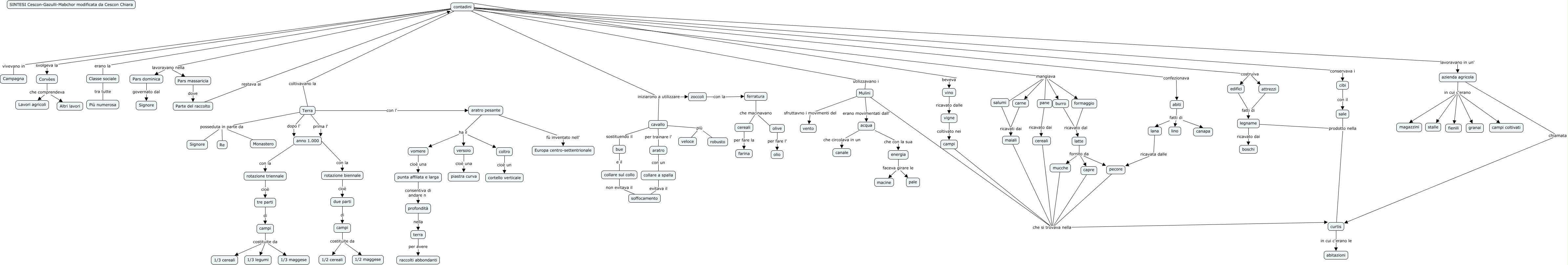
Questa Cmap, creata con IHMC CmapTools, contiene informazioni relative a: SINTESI Cescon-Gazulli-Mabchor modificata da Cescon, lana ricavata dalle pecore, anno 1.000 con la rotazione biennale, Classe sociale tra tutte Più numerosa, Terra prima l' anno 1.000, aratro pesante fù inventato nell' Europa centro-settentrionale, contadini mangiava formaggio, carne ricavati dai maiali, energia faceva girare le pale, sale prodotto nella curtis, terra per avere raccolti abbondanti, ferratura che macinavano olive, attrezzi fatti di legname, Corvèes che comprendeva Altri lavori, latte fornito da mucche, pane ricavato dai cereali, maiali che si trovava nella curtis, curtis in cui c'erano le abitazioni, vino ricavato dalle vigne, rotazione biennale cioè due parti, contadini iniziarono a utilizzare cavallo