WARNING:
JavaScript is turned OFF. None of the links on this concept map will
work until it is reactivated.
If you need help turning JavaScript On, click here.
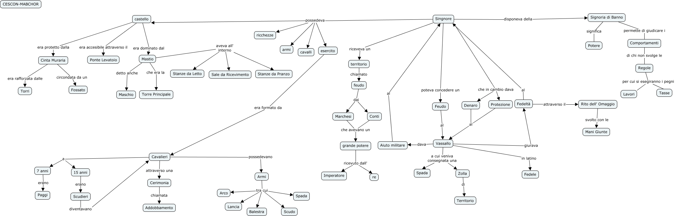
Questa Cmap, creata con IHMC CmapTools, contiene informazioni relative a: SINTESI i Signori Cescon - Mabchor, Denaro al Vassallo, Comportamenti di chi non svolge le Regole, Armi tra cui Spada, Vassallo giurava Fedeltà, Singnore possedeva ricchezze, Scudieri diventavano Cavalieri, feudo dai Marchesi, Cavalieri a 15 anni, esercito era formato da Cavalieri, Cavalieri possedevano Armi, Vassallo a cui veniva consegnata una Spada, Conti che avevano un grande potere, castello era protetto dalla Cinta Muraria, Vassallo a cui veniva consegnata una Zolla, Feudo al Vassallo, Cinta Muraria era rafforzata dalle Torri, Regole per cui si esegiranno i pegni Lavori, Singnore che in cambio dava Denaro, Vassallo dava Aiuto militare, grande potere ricevuto dall' re