WARNING:
JavaScript is turned OFF. None of the links on this concept map will
work until it is reactivated.
If you need help turning JavaScript On, click here.
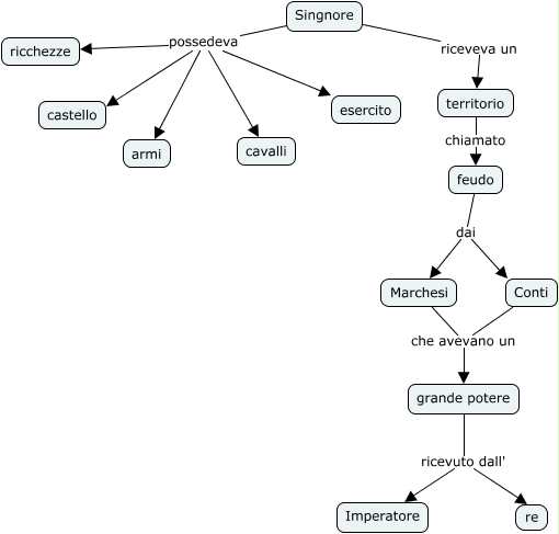
Questa Cmap, creata con IHMC CmapTools, contiene informazioni relative a: 137 i feudi si moltiplicano Mabchor - Cescon, territorio chiamato feudo, Singnore riceveva un territorio, Singnore possedeva esercito, Singnore possedeva armi, feudo dai Marchesi, feudo dai Conti, grande potere ricevuto dall' Imperatore, grande potere ricevuto dall' re, Singnore possedeva castello, Singnore possedeva cavalli, Marchesi che avevano un grande potere, Singnore possedeva ricchezze, Conti che avevano un grande potere