WARNING:
JavaScript is turned OFF. None of the links on this concept map will
work until it is reactivated.
If you need help turning JavaScript On, click here.
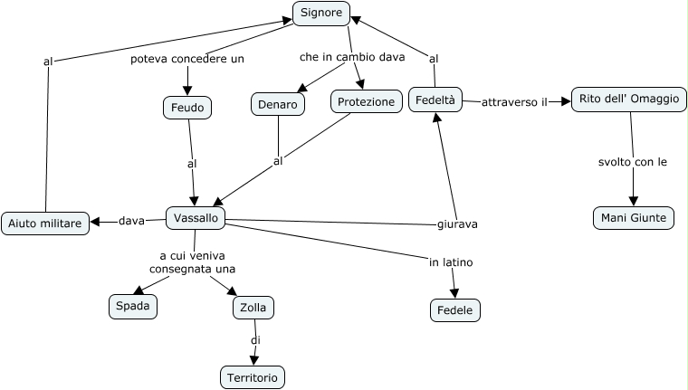
Questa Cmap, creata con IHMC CmapTools, contiene informazioni relative a: p. 138 A L'investitura dei vassali Cescon-Mabchor mod. Chiara, Aiuto militare al Signore, Signore che in cambio dava Denaro, Signore che in cambio dava Protezione, Vassallo dava Aiuto militare, Protezione al Vassallo, Rito dell' Omaggio svolto con le Mani Giunte, Vassallo a cui veniva consegnata una Spada, Vassallo in latino Fedele, Denaro al Vassallo, Fedeltà al Signore, Signore poteva concedere un Feudo, Vassallo giurava Fedeltà, Feudo al Vassallo, Vassallo a cui veniva consegnata una Zolla, Fedeltà attraverso il Rito dell' Omaggio, Zolla di Territorio