WARNING:
JavaScript is turned OFF. None of the links on this concept map will
work until it is reactivated.
If you need help turning JavaScript On, click here.
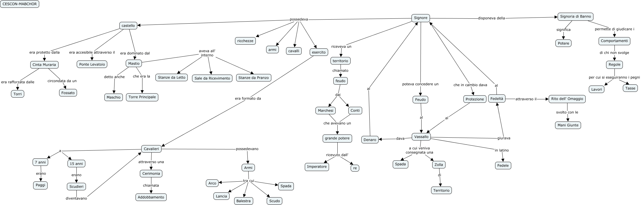
Questa Cmap, creata con IHMC CmapTools, contiene informazioni relative a: SINTESI i Signori Cescon - Mabchor recuperare 6 Cescon, Signoria di Banno significa Potere, Cavalieri possedevano Armi, Cerimonia chiamata Addobbamento, Signoria di Banno permette di giudicare i Comportamenti, Regole per cui si eseguiranno i pegni Tasse, Vassallo in latino Fedele, Feudo al Vassallo, Armi tra cui Scudo, Rito dell' Omaggio svolto con le Mani Giunte, Cavalieri a 15 anni, Vassallo a cui veniva consegnata una Zolla, Signore possedeva castello, Cinta Muraria era rafforzata dalle Torri, Signore possedeva armi, Mastio detto anche Maschio, Marchesi che avevano un grande potere, Signore riceveva un territorio, esercito era formato da Cavalieri, Denaro al Signore, Armi tra cui Arco