WARNING:
JavaScript is turned OFF. None of the links on this concept map will
work until it is reactivated.
If you need help turning JavaScript On, click here.
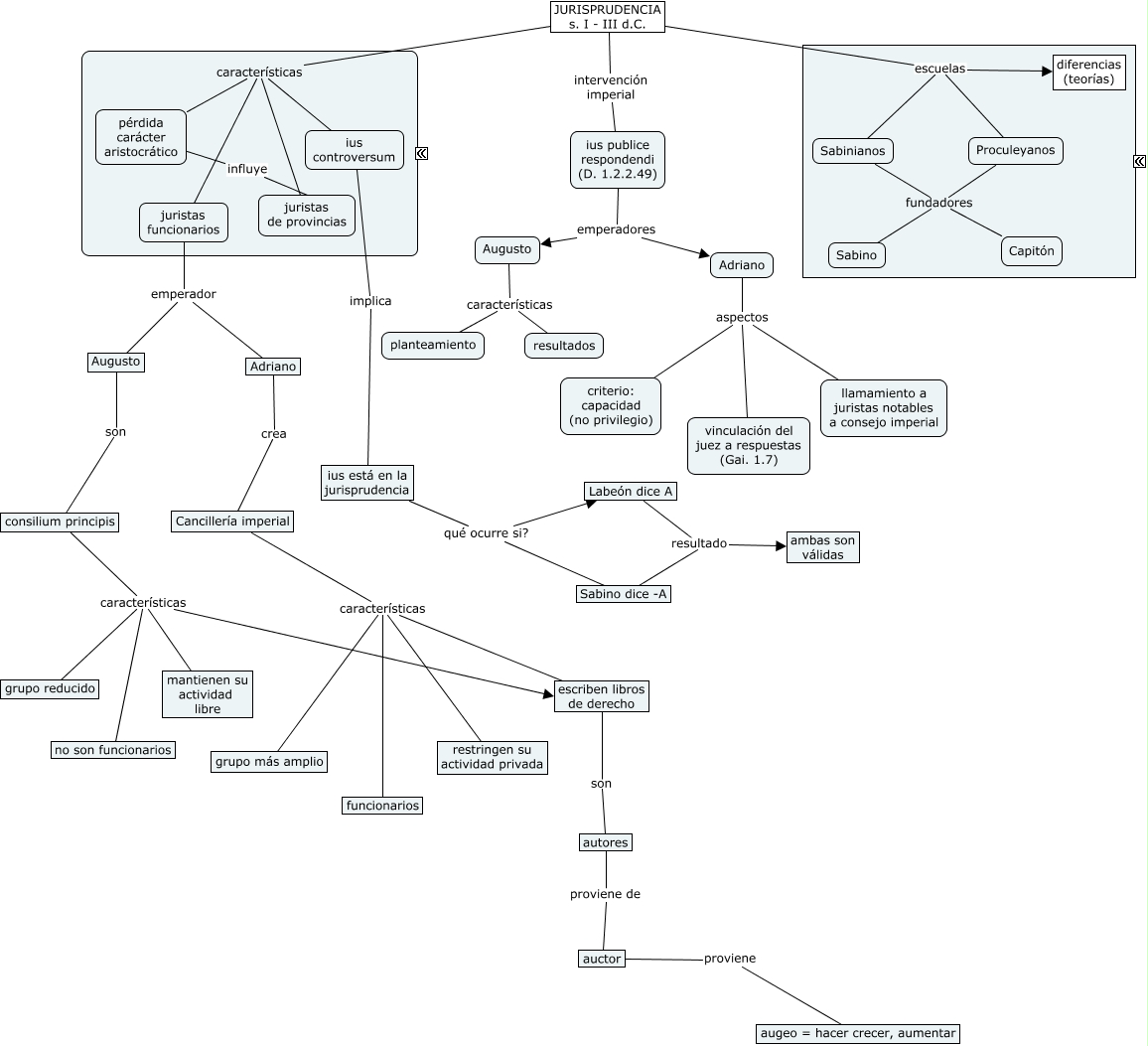
Este Cmap, tiene información relacionada con: Jurisprudencia 2, ius publice respondendi (D. 1.2.2.49) emperadores Augusto, JURISPRUDENCIA s. I - III d.C. escuelas Proculeyanos, auctor proviene augeo = hacer crecer, aumentar, Augusto características resultados, Sabinianos fundadores Sabino, JURISPRUDENCIA s. I - III d.C. escuelas diferencias (teorías), Proculeyanos fundadores Sabino, Augusto características planteamiento, Adriano crea Cancillería imperial, Cancillería imperial características grupo más amplio, Sabino dice -A resultado ambas son válidas, escriben libros de derecho son autores, consilium principis características escriben libros de derecho, juristas funcionarios emperador Adriano, JURISPRUDENCIA s. I - III d.C. características pérdida carácter aristocrático, Adriano aspectos criterio: capacidad (no privilegio), consilium principis características grupo reducido, Cancillería imperial características restringen su actividad privada, JURISPRUDENCIA s. I - III d.C. características juristas funcionarios, autores proviene de auctor