WARNING:
JavaScript is turned OFF. None of the links on this concept map will
work until it is reactivated.
If you need help turning JavaScript On, click here.
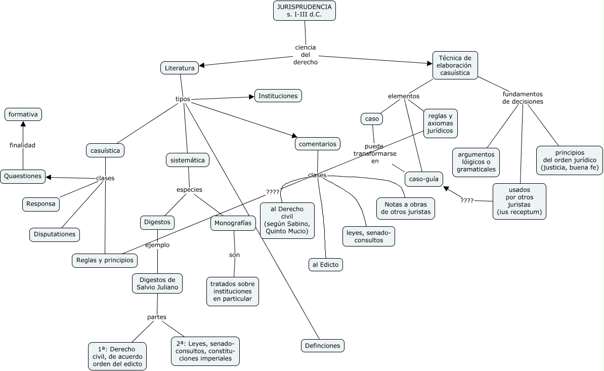
Este Cmap, tiene información relacionada con: Jurisprudencia 3, comentarios clases Notas a obras de otros juristas, sistemática especies Monografías, reglas y axiomas jurídicos ???? Reglas y principios, casuística clases Quaestiones, Técnica de elaboración casuística fundamentos de decisiones argumentos lóigicos o gramaticales, Técnica de elaboración casuística fundamentos de decisiones principios del orden jurídico (justicia, buena fe), Digestos de Salvio Juliano partes 2ª: Leyes, senado- consultos, constitu- ciones imperiales, Digestos de Salvio Juliano partes 1ª: Derecho civil, de acuerdo orden del edicto, casuística clases Reglas y principios, JURISPRUDENCIA s. I-III d.C. ciencia del derecho Técnica de elaboración casuística, Literatura tipos casuística, Quaestiones finalidad formativa, Literatura tipos Instituciones, Técnica de elaboración casuística fundamentos de decisiones usados por otros juristas (ius receptum), comentarios clases al Derecho civil (según Sabino, Quinto Mucio), Literatura tipos Definciones, JURISPRUDENCIA s. I-III d.C. ciencia del derecho Literatura, Literatura tipos sistemática, comentarios clases al Edicto, Técnica de elaboración casuística elementos caso-guía